中国教育在线 中国教育网 加入收藏 设为首页

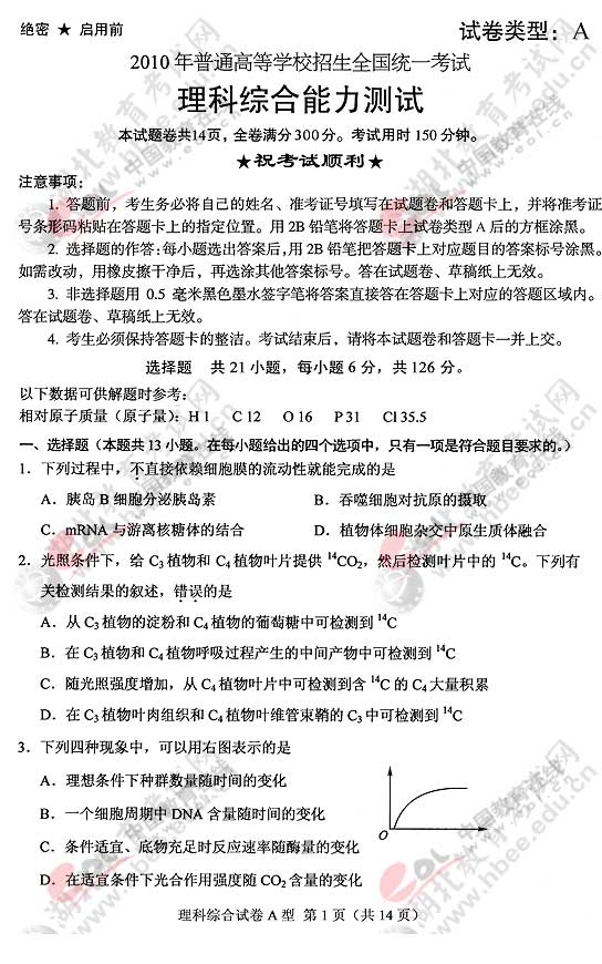
2010年湖北省高考试题发布:理科综合A卷及答案

http://gaokao.eol.cn/  来源:  2010-06-08  

2010高考作文发布 <<   作文点评 <<  2010高考试题发布 <<      特级教师试题点评 <<

难度调查:                                      参与评论


推荐给好友    我要收藏    我要纠错    我要打印

掌上高招服务号

中国教育在线高考订阅号

高考估分定位 志愿填报指南 模拟志愿填报 估分选大学
国家重点学科 双一流高校 985大学 211大学
历年分数线 历年一分一段表 历年投档线 高考真题

大学信息查询

按属性查询

全部高校  |  教育部直属高校
“211”高校  |  “985”高校
民办院校 | 独立学院 | 高职高专
军事院校 | 中外合作办学高校

按地区查询

北京  | 天津 | 河北 | 山西
上海  | 江苏 | 浙江 | 安徽
福建  | 江西 | 山东 | 河南
湖北  | 湖南 | 广东 | 广西
海南  | 重庆 | 四川 | 贵州
云南  | 西藏 | 陕西 | 甘肃
青海  | 辽宁 | 吉林 | 宁夏
内蒙古 | 黑龙江| 新疆 | 港澳台

按类型查询

综合类  |  理工类  |  师范类
财经类  |  政法类  |  外语类
医科类  |  农林类  |  民族类
艺术类  |  体育类

高校排行

大学信息查询

专业解读

本科专业介绍

农学类  |  医学类  |  历史学
哲学类  |  工学类  |  教育学
文学类  |  法学类  |  理学类
管理学  |  经济学

高职专业介绍

公安类  | 制造类 | 土建类
旅游类  | 水利类 | 法律类
财经类  | 艺术设计传媒类
交通运输类  | 公共事业类
农林牧渔类  | 医药卫生类
文化教育类  | 轻纺食品类
电子信息类  | 资源开发类
材料能源类  | 生化药品类
环保气象与安全类

专业咨询区

文学类 | 法学类 | 理学类
工学类 | 教育类 | 医学类
经济类 | 哲学类 | 农学类
管理学类 | 专科专业咨询区

eol.cn简介 | 联系方式 | 网站声明 | 京ICP证140769号 | 京ICP备12045350号 | 京公网安备 11010802020236号
版权所有 北京中教双元科技集团有限公司 EOL Corporation
Mail to: webmaster@eol.cn