
一、2022综合评价招录形势分析
纵览2022年综合评价招生录取全局,与2021年相比整体变化不大,各校综合评价招生政策已经非常成熟,各方面要求都比较稳定。
但也存在少部分调整,如院校增加、招生区域扩大、招生计划有变、新增王牌专业、入选比例扩大、考试方式有变等,陈老师整理了2022年综合评价整体招录情况,2023届及新高一 新高二考生家长们重点关注!

01招生范围扩大
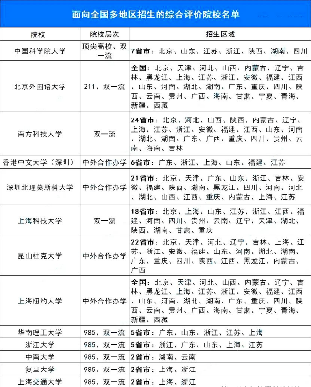
2022年全国综合评价招生院校共计89所,招生范围整体扩大。值得关注的是,中山大学2022年重新恢复综合评价招生,招生495人。南方科技大学2022年新增吉林省综合评价招生,深圳北理莫斯科大学新增天津、吉林、浙江3个省市,浙江大学新增江苏省。

2022综合评价针对多省市招生院校及招生范围
02招生人数增加,报名人次整体上涨
招生范围的扩大伴随着招生人数的增加,2022年综合评价报名人次整体呈上涨趋势。 近年来,综合评价报考热度越来越高,已经成为中优考生冲击名校的双重保障之一,更难能可贵的是,有机会以低于统招线3-79分的高考成绩被录取,建议平常分数在目标院校边缘的考生一定要报。
03报名时间短,报考难度增加
2022年,浙江三位一体、华南理工大学、香港中文大学(深圳)、中国科学院大学、山东省等综合评价高校报名时间提前,提前几天到一两个月不等。
尤需注意的是,山东省内的综合评价院校报名时间提前并缩短,最短仅4天时间。而综合评价报名需要提交的报考材料较为繁琐复杂,报名时间提前并缩短,让今年的报考难度提升。
2023届及低年级考生家长,需提前关注并尽早准备好必需的报名材料,以防报名时间再次提前。
04这些考生更受青睐
2022年各校招生条件变化不大,招生模式已趋于稳定,低年级考生可以参考今年招生简章查看自己是否符合报考条件。
整体来看,各校综合评价综合成绩大致可分为3种:“631”“8515”“73”,高考成绩占比超过50%,高校更倾向于招收高考成绩优异、有相关学科特长、综合素质优秀的考生。
其中最受青睐的还属竞赛考生,大多高校把竞赛获奖列为了报考条件选项之一,如上海交通大学、复旦大学、南方科技大学等高校明确规定,获得相应竞赛奖项的考生可在初审或校测中有一定的优势。
从各大高校2022年综合评价招生简章来看,部分院校明确列出了认可的竞赛类别,包含理科类竞赛、科创类竞赛、文科赛事等。详情如下:
1.理科类竞赛:全国中学生数学奥林匹克竞赛、全国中学生物理奥林匹克竞赛、全国中学生化学奥林匹克竞赛、全国中学生生物学奥林匹克竞赛、全国中学生信息学奥林匹克竞赛等。
2.科创类竞赛:全国青少年科技创新大赛、全国青少年无人机大赛、全国青少年人工智能创新挑战赛、“明天小小科学家”奖励活动、全国青少年航天创新大赛等。
3.语文类赛事:叶圣陶杯全国中学生新作文大赛、“语文报杯”全国中学生作文大赛、新概念作文大赛、全国高中生创新作文大赛、北大培文杯全国青少年创意写作大赛等。
4.英语类赛事:全国中学生英语能力竞赛、“外研社杯”全国中学生外语素养大赛等。
05招生专业多为本校王牌专业
综合评价招生专业多为该校的王牌专业,尤其是山东省明确要求,“招生专业由各试点高校综合考虑专业优势、师资力量、发展目标等因素自主确定,原则上安排在特色明显、优势突出的专业。”
南京信息工程大学招生简章里提到:特向考生开放“世界一流学科”建设学科专业、拔尖创新培养专业、国家及省级一流专业建设点专业等优势专业。
而北外有很多小语种专业只在综合评价招生,中国科学院大学的15个综评招生专业绝大多数都是A+学科..
类似的例子不胜枚举,选好大学更要读好专业,低分上名校优势专业的机会千万别错过!
06部分高校校测方式调整
2022年受疫情影响,国科大、南科大等众多高校校测改为线上,随着疫情常态化,低年级考生家长也要做好线上校测的准备。
综合评价校测形式多为面试,部分高校为笔试+面试,少部分高校仅笔试。
综合评价笔试主要考核高考体系内知识,并在高考知识上进行拓展和延伸,也有部分试题达到竞赛难度。
面试考核以综合素质面试的形式进行,主要考查学生的学科特长、创新潜质、综合运用知识分析和解决问题的能力、语言表达和灵活应变等能力,主要涉及时事政治、社会热点、人文科技,以及中学知识的综合运用等。
2022年综合评价面试,涉及航空航天、疫情防控、人工智能科技、冰墩墩、诺贝尔奖、动态清零、内卷、数字经济等热门话题,面试试题非常灵活,考生还需平时多注意积累。
二、2022年综合评价招录数据分析
2022年,面向多省市综合评价招生院校共有14所,招生计划超过8500人,招生人数整体上涨。其中,南方科技大学扩招130人,华南理工大学扩招50人,浙江大学扩招30人,北外扩招32人..

2022年面向山东省综合评价招生的院校共计19所,其中山东省内9所,面向多省市招生院校10所。2022年山东省内综评院校拟通过综合评价招生1760人,入选人数8691人,预估录取率20.25%,各校录取率在19.56%-25.75%之间。面向多省市招生的高校中,部分高校数据不全,预估录取率在6.71%-31.58%。

山东省内综合评价招生高校大多需要同时满足社区服务和社会实践要求、高中学业水平合格考试合格、具有学科特长或是在德智体美劳等方面表现优异3个报名条件才能报考,考生家长还需提前规划。
01山东师范大学

2022年山东师范大学综合评价共招收13个专业,其中最难考的专业是汉语言文学。值得注意的是有四门专业卡在了资格线上,分别是物理学、工商管理、金融学和生物技术。所以报考的考生分数需要达到22年的特招线,也就是513分才能报考山东师范大学的综评专业。
02青岛科技大学

青岛科技大学22年综评招收专业数与21年持平,都是15个专业,每个专业分别招收10人,通过上面表格的数据其实大家可以看出热门专业的报考人数很多。相比于文化课对比来看,应用物理学和日语这两个专业降分幅度是属于最为明显的,相比于文化课的544,综招录取最低分508,应用物理学的综招专业属于降36分被录取,36分相当于位次提高了6万到6.5万位次,这样回想一下,综招走成功确实很吃香。
03山东财经大学

山东财经大学22年综评招收14个专业,相比去年招收专业有所变化,今年新增了法学、计算机类、财政学类这三个专业,去年管理科学与工程专业取消,而加了公共管理类专业。今年招收专业录取分数全面上涨,多个专业分数上涨高达30-40分。这也提醒各位,想要通过综合评价升学的考生,必须提前做准备,综评每年报考火热,竞争激烈,早准备打算就增加一丝成功的可能。
04哈尔滨工业大学(威海校区)
哈威综合评价招生2022年各专业录取最低分
材料类:590左右
船舶与海洋工程:583分左右
海洋技术:574分左右
经管试验班:589左右
软件工程:586分左右
土木工程:591分左右
备注:上述数据不全,供家长参考,可能会有更低的分数。
哈尔滨工业大学(威海)如果意向申请,建议在志愿报考时的高考分数区间。
报考经管、软件、土木的专业,高考成绩尽量在特招线上80分最优。
报考材料类专业,高考成绩尽量在特招线上70分最优。
报考船舶和海洋专业,高考成绩尽量在特招线上65分以上最优。
三、给高中低年级的同学备考建议
01注重平时成绩
从综合评价招生简章来看,各校都很看重考生平时期末成绩,比如一些院校要求考生高中三年期末考试在年级前10%-30%,所以除了高考外,考生也要一定要注意平时的考试成绩。
02提前准备各种奖项
在综合评价报考中,竞赛证书一直是家长关注的重点,虽说没有竞赛证书也可以报名,但竞赛证书可以提高初审的通过率,如果考生学有余力的话建议尽早准备竞赛!大部分院校认可各种文理科、科创类赛事。
03提前规划才是王道
不管是新高考选科还是综合评价、强基计划等特殊招生,都要求考生对未来有清晰的学业规划和生涯规划,尤其是目标重点高校的考生,这一规划越早越好。
对于想报考综合评价的考生来说,可以从高考选科、参加夏令营冬令营活动、社会实践活动及研究性学习(山东考生需要)、评优评奖、确定目标院校专业、准备校测等方面提前规划准备!
作者介绍:陈云堂,中国教育在线·掌上高考专家组成员,中国管理科学研究院高中生生涯规划重点课题组成员,山东省高考志愿填报联合会成员,天津卫视《非你莫属》特邀嘉宾,GCDF全球职业规划师,国家二级心理咨询师,多元升学&高考志愿填报指导专家。
① 凡本站注明“稿件来源:中国教育在线”的所有文字、图片和音视频稿件,版权均属本网所有,任何媒体、网站或个人未经本网协议授权不得转载、链接、转贴或以其他方式复制发表。已经本站协议授权的媒体、网站,在下载使用时必须注明“稿件来源:中国教育在线”,违者本站将依法追究责任。
② 本站注明稿件来源为其他媒体的文/图等稿件均为转载稿,本站转载出于非商业性的教育和科研之目的,并不意味着赞同其观点或证实其内容的真实性。如转载稿涉及版权等问题,请作者在两周内速来电或来函联系。
推荐高校
推荐学校
- 安徽电气工程学校
- 合肥市经贸旅游学校
- 广西华侨学校
- 南宁市第六职业技术学校
- 宾阳县职业技术学校
- 贵港市民族职业技术学校
- 容县职业中等专业学校
- 环江毛南族自治县职业技术学校
- 贵阳经济技术学校
- 黔西市中等职业学校
- 海南省工业学校
- 海南省商业学校
- 海南省经济技术学校
- 海南省机电工程学校
- 海南省华侨商业学校
- 海南省银行学校
- 海南省农垦海口中等专业学校
- 海南省交通学校
- 海南省海口旅游职业学校
- 文昌市中等职业技术学校
- 海口华健幼师职业学校
- 石家庄同创铁路运输学校
- 武汉市第二轻工业学校
- 武汉市仪表电子学校
- 武汉市黄陂区职业技术学校
- 武汉助产学校
- 湖北现代科技学校
- 哈尔滨航运学校
- 哈尔滨市现代服务中等职业技术学校
- 哈尔滨市航空服务中等专业学校
- 哈尔滨市龙江旅游中等职业技术学校
- 黑龙江医药卫生学校
- 哈尔滨市铁乘中等专业学校
- 黑龙江省林业卫生学校
- 南昌工业工程学校
- 南昌市第一中等专业学校
- 信丰中等专业学校
- 井冈山市旅游中等专业学校
- 沈阳现代制造服务学校
- 沈阳市信息工程学校
- 沈阳市旅游学校
- 临沂新世纪职业中等专业学校
- 临沂兴华职业中等专业学校
- 山东省临沂卫生学校
- 潍坊豪迈科技职业中等专业学校
- 潍坊弘景中医药学校
- 陕西省商业学校
- 西安交通职业学校
- 韩城市职业中等专业学校
- 上海信息技术学校
- 上海市建筑工程学校
- 上海港湾学校
- 四川省食品药品学校
- 四川省乐山市竹根职业中专学校
- 乐山市计算机学校
- 重庆市经贸中等专业学校
- 重庆市渝中职业教育中心
- 重庆市旅游学校
- 重庆市立信职业教育中心
- 重庆市九龙坡职业教育中心
- 重庆市育才职业教育中心
- 重庆市涪陵区职业教育中心
- 重庆市黔江区民族职业教育中心
- 重庆市大足职业教育中心
- 重庆市轻工业学校
- 四川仪表工业学校
- 重庆市江南职业学校
- 重庆市医药学校
- 重庆财政学校
- 重庆市梁平职业技术学校
- 重庆市涪陵信息技术学校
- 丽江民族中等专业学校
- 长治市超越学校
- 沈阳市汽车工程学校
- 临沂电力学校
- 临沂市工业学校
- 合肥工业学校
- 台山市敬修职业技术学校
- 上海市工艺美术学校
- 重庆中意职业技术学校
- 重庆万州商贸中等专业学校
- 重庆市涪陵创新计算机学校
- 重庆铁路运输技师学院
- 重庆市武隆区职业教育中心
- 四川省质量技术监督学校
- 新安县职业高级中学
- 黑龙江省贸易经济学校
- 黄麓师范学校
- 江西省医药学校
- 江西省信息科技学校
- 江西省建筑工业学校
- 江西省化学工业学校
- 江西省民政学校
- 九江市理工职业技术学校
- 九江庐山西海艺术学校
- 赣州应用技术职业学校
- 南康区电子工业技术学校
- 赣州旅游职业学校
- 吉安应用工程学校
- 吉安市特殊教育学校
- 上饶市信州理工学校
- 武汉市第一职业教育中心
- 海南省财税学校
- 海南旅游经济贸易学校
- 海南南方民族艺术学校
- 海南省万宁市职业技术学校
- 海南珠江源高级职业技术学校
- 海南职业外语旅游学校
- 海南城市职业技术学校
- 西安现代职业高中
- 广州市信息技术职业学校
- 广州市旅游商务职业学校
- 广州市幼儿师范学校
- 广州市交通运输职业学校
- 广州市财经商贸职业学校
- 广州市司法职业学校
- 广州市医药职业学校
- 广州市轻工职业学校
- 广州市纺织服装职业学校
- 广州市侨光财经职业技术学校
- 广州市黄埔职业技术学校
- 广州市番禺区职业技术学校
- 广州市花都区理工职业技术学校
- 广州市增城区职业技术学校
- 广州市增城区卫生职业技术学校
- 广州市增城区东方职业技术学校
- 广州市南沙区岭东职业技术学校
- 珠海市新思维中等职业学校
- 江门市工贸职业技术学校
- 江门雅图仕职业技术学校
- 开平市机电中等职业技术学校
- 广州市贸易职业高级中学
- 广州市海珠工艺美术职业学校
- 广州市从化区职业技术学校
- 台山市培英职业技术学校
- 开平市吴汉良理工学校
- 鹤山市职业技术学校
- 恩平市中等职业技术学校
- 成都广信数字技术职业学校
- 重庆市开州区巨龙中等职业技术学校
- 重庆市梁平职业教育中心
- 重庆市永川职业教育中心
- 重庆市龙门浩职业中学校
- 重庆市女子职业高级中学
- 重庆工商学校
- 海南省旅游学校
- 东方市职业技术学校
- 陵水黎族自治县职业中等专业学校
- 临高县中等职业技术学校
- 新余市职业教育中心(新余技师学院)
- 会昌中等专业学校
- 南康中等专业学校
- 上犹中等专业学校
- 赣州市赣县中等专业学校
- 龙南中等专业学校
- 上高中等专业学校
- 玉山中等专业学校
- 永新中等专业学校
- 东乡机电中等专业学校
- 嫩江市职业技术教育中心学校
- 沈阳市艺术幼儿师范学校
- 江西工程学校
- 瑞金中等专业学校
- 丰城中等专业学校
- 德兴市职业中专学校
- 儋州市中等职业技术学校
- 海南省农林科技学校
- 海南省民族技工学校
- 海南省文化艺术学校
- 海南省第二卫生学校
- 重庆市护士学校
- 重庆市体育运动学校
- 重庆市渝东卫生学校
- 贵州省交通运输学校
- 南昌汽车机电学校
- 江西九江科技中等专业学校
- 石家庄装备制造学校
- 广西银行学校
- 佛山市顺德区中等专业学校
- 武汉市第二职业教育中心学校
- 重庆市三峡水利电力学校
- 重庆市农业学校
- 重庆艺术学校
- 海南(海口)特殊教育学校
- 榆次区职业技术学校
- 阜阳卫生学校
- 德安县中等职业技术学校
- 分宜县职业技术学校
- 江西省冶金工业学校
- 石城县职业技术学校
- 永丰县职业中等专业学校
- 黎川县职业中等专业学校
- 海南省农业广播电视学校
- 黔西市水西中等职业学校
- 海南雅典职业技术学校
- 海南省民航职业学校
- 浙江医药技术学校
- 南昌铁路保安中等专业学校
- 江西泛美艺术中等专业学校
- 三亚海洋职业技术学校
- 海口经济学院附属艺术学校
- 海南立有美术职业技术学校
- 重庆市南丁卫生职业学校
- 重庆市万州电子信息工程学校
- 成都核瑞工程职业技术学校
- 南昌向远轨道技术学校
- 赣北电子工业学校
- 广州市城市建设职业学校
- 永济市职业中专学校
- 樟树市职业技术学校
- 海南省农业学校(海南省科技学校)
- 佛山市顺德区北滘职业技术学校
- 佛山市顺德区陈登职业技术学校
- 江门市第一职业高级中学
- 江门市新会机电职业技术学校
- 广州市荔湾区外语职业高级中学
- 江西省交通运输学校
- 江西省建设工程学校
- 江西省通用技术工程学校
- 江西省轻工业科技中等专业学校
- 南昌市进贤县职业技术高级中学
- 重庆市万州现代信息工程学校
- 重庆市合川教师进修学校
- 重庆市巫山县职业教育中心
- 重庆市云阳职业教育中心
- 重庆市奉节职业教育中心
- 重庆市丰都县职业教育中心
- 重庆市巫溪县职业教育中心
- 重庆市北碚职业教育中心
- 重庆市商务学校
- 重庆市开州区职业教育中心
- 重庆市垫江县职业教育中心
- 重庆市工艺美术学校
- 重庆市垫江县第一职业中学校
- 秀山土家族苗族自治县职业教育中心
- 重庆工业管理职业学校
- 重庆市两江职业教育中心
- 重庆市万盛职业教育中心
- 重庆市潼南职业教育中心
- 重庆光华女子职业中等专业学校
- 重庆市铜梁职业教育中心
- 重庆市璧山职业教育中心
- 重庆市涪陵第一职业中学校
- 重庆市城口县职业教育中心
- 重庆市酉阳职业教育中心
- 彭水苗族土家族自治县职业教育中心
- 重庆市綦江职业教育中心
- 重庆市忠县职业教育中心
- 共青中医药学校
- 九江市柴桑区中等职业技术学校
- 大余县职业中等专业学校
- 余干县英才职业学校
- 江西省遂川县职业中学
- 抚州信息工程学校
- 赣州市军科职业技术学校
- 上饶市信赖工艺美术学校
- 赣州现代科技职业学校
- 贵阳职业技术学院
- 密山市职业技术教育中心学校
- 黑龙江旅游职业技术学院
- 黑龙江林业职业技术学院
- 广州市电子商务技工学校
- 安徽省徽州师范学校
- 安徽建设学校
- 都江堰市职业中学
- 巴中职业技术学院
- 红河州特殊教育中等专业学校
- 黑龙江省伊春卫生学校
- 陕西省泾阳职业中等专业学校
- 武汉华中艺术学校
- 武汉市工业科技学校
- 武汉长江职业中等专业学校
- 孝感思创信息科技学校
- 日照市技师学院
- 青岛市技师学院
- 重庆市交通高级技工学校
- 重庆交通运输高级技工学校
- 重庆市工业技师学院
- 重庆市聚英技工学校
- 重庆市城市建设高级技工学校
- 重庆能源工业技师学院
- 共青技工学校
- 江西文理技师学院
- 成都职业技术学校
- 大庆技师学院
- 南昌华中技工学校
- 共青铁路工程技工学校
- 于都新长征技工学校
- 南昌当代艺术学校
- 重庆市万州职业教育中心
- 江西上饶东南智慧技工学校
- 江西省石油技工学校
- 广西工贸高级技工学校
- 宜春市技术工人学校
- 东乡高级技工学校
- 江西新余南铁技工学校
- 广州城建技工学校
- 重庆市艺才高级技工学校
- 上饶信工技工学校
- 淮南世际艺术学校
- 合肥竹稞技工学校
- 合肥高科经济技工学校
- 杭州市第二机械技工学校
- 上海南湖职业技术学院(中职部)
- 上海震旦职业学院有限公司(中职部)
- 上海电子信息职业技术学院(中职部)
- 上海交通职业技术学院(中职部)
- 上海农林职业技术学院(中职部)
- 成都市技师学院
- 四川核工业技师学院
- 哈尔滨铁道技师学院
- 海南省技师学院
- 海南省三亚技师学院
- 海南新东方烹饪高级技工学校
- 海南食品药品技工学校
- 洋浦经济开发区高级技工学校
- 台山市联合职业技术学校
- 上海科创职业技术学院(中职部)
- 上海现代化工职业学院(中职部)
- 上海建设管理职业技术学院(中职部)
- 南昌市望成技工学校
- 海南丽波技工学校
- 海南省交通高级技工学校
- 西安西京职业高级中学

中国教育在线








