
截至目前,部分高校预估录取位次已发布,小编进行了整理,一起来看~
特别提醒:预估录取位次仅供参考~
北京师范大学
2024年:可以作为参考
北京校区
不限:普通类调档线637分,全省位次5968
物化:普通类调档线638分,全省位次5695
珠海校区
不限:普通类调档线623分,全省位次10296
公费师范生调档线635分,全省位次6477
物化:普通类调档线617分,全省位次12753
公费师范生调档线640分,全省位次5199
综合考虑自身的兴趣、专长和未来的职业规划,认真权衡当下和未来的发展,没有最优的选择。
北京理工大学
今年在山东计划招生166人,其中筑梦计划11人,设计类5人,会计学等4个中外合作办学专业12人,普通批138人(其中卓越班3人、未来技术学院10人、徐特立英才班28人、宇航与机电类22人、信息科学技术36人、电子信息实验班33人,理学与材料理菁英班6人)。北理工除筑梦等专项计划外,所有专业均在普通批。
参考去年的录取名次,综合排名在前1800位次的应当比较稳,综合排名在2000-2100之前的可以冲一冲,机会还是比较大的,对于最好的徐特立英才班综合排名1100位次之前的希望十分大,也鼓励1200位次左右的同学冲一下。关于志愿填报要分开层次,确保自己报上满意的专业。
山东大学

中国海洋大学

中国石油大学(华东)
【中国石油大学(华东):2025年山东省报考建议】
特别欢迎全省位次在一万五,甚至是一万以前的考生!可获得更多优势资源和高端平台的托举;
一万八千名以内的考生,建议可以报适度的热门专业;
两万三千名以内的考生,录取希望较大,但建议不要集中填报热门专业;
两万八千名左右及以后的考生,也有一定录取机会,建议根据位次情况及历年数据选择合适专业。
康复大学
2025年报考康复大学,可以参考以下两点:(1)2024年康复大学只有17天招生宣传窗口期取得的录取位次(最高5430位,最低64557位)。(2)2025年康复大学被更多考生和家长熟知,中国北方唯一的新型研究型大学。综上,鼓励广大考生积极报考!
山东师范大学


山东科技大学
按照山东科技大学近两年在山东省内招生录取情况,提供以下报考参考:
青岛校区:位次3万名左右考生可以报考计算机科学与技术、软件工程、电气工程及其自动化等专业;位次4万-5万名左右考生可以报考信息安全、电子信息工程、自动化、数学与应用数学、物联网工程、通信工程、智能科学与技术、集成电路设计与集成系统、法学、机器人工程、数据科学与大数据技术、机械设计制造及其自动化等专业;除了上述专业,位次6万、7万左右的考生可以尝试报考青岛校区其他专业;
泰安校区各专业的录取位次比青岛校区的大部分专业要靠后一些,位次10万名-14万名左右的考生可以报考;
位次15万名-18万名左右的考生可以报考济南校区中外合作办学大部分专业。
考生在报考时需参照相关专业选考科目要求,建议从“冲一冲、稳一稳、保一保”三梯度入手,选择足量的“专业(类)+学校”志愿,分别放在“冲一冲”“稳一稳”“保一保”,适当拉开梯度。将喜欢的专业(类)及院校尽量往前排,最后要填一些录取希望比较大的专业(类)及志愿,特别是各个高校实力强但报考热度低的专业(类)。以上建议仅供参考。
济南大学


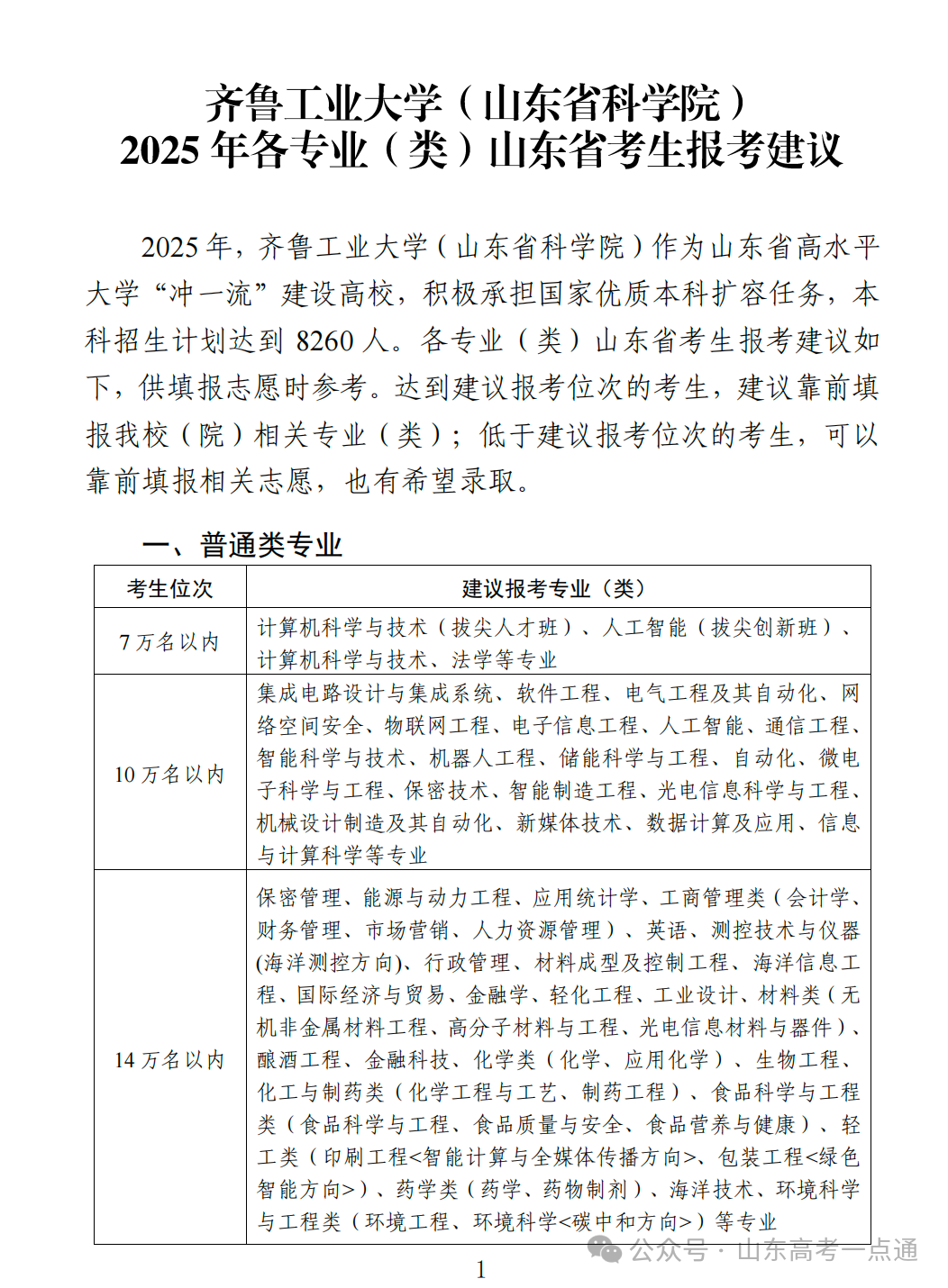
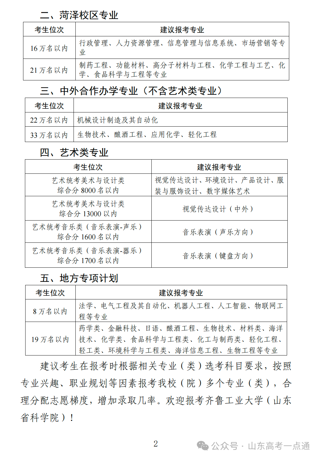
齐鲁工业大学(山东省科学院)
2025年,齐鲁工业大学(山东省科学院)作为山东省高水平大学“冲一流”建设高校,积极承担国家优质本科扩容任务,本科招生计划达到8260人。各专业(类)山东省考生报考建议如下,供填报志愿时参考。达到建议报考位次的考生,建议靠前填报我校(院)相关专业(类);低于建议报考位次的考生,可以靠前填报相关志愿,也有希望录取。



山东中医药大学
山东中医药大学2025年总招生计划3800人,省内计划3159人,其中包括省属公费医学生12人(本科提前批录取),普通类考生2847人,地方专项计划180人,体育类考生120人。
1.2025年报考建议如下:
考生在填报志愿时除考虑位次因素外,还应考虑选考科目是否符合专业要求因素,充分考虑个人兴趣爱好、职业发展等。为更好地向考生提供咨询服务,结合近几年招生录取情况,现为考生提供学校报考建议,数据仅供参考:
2025年各招生类型录取位次预测如下:①中医学类(包括中医学、中医骨伤科学、针灸推拿学、中西医临床医学)、临床医学类(包括临床医学、眼视光医学)专业,建议考生分数达到550分左右,预计录取最低位次8万名左右,建议填报5个左右的专业志愿,以增加录取机会,其中中医学(5+3一体化)、中药学(拔尖学生基地班)等专业录取位次可能更高;②中药学类、药学类专业,建议考生分数达到527分左右,预计录取最低位次12万名左右,建议填报7个左右的专业志愿,以提高录取概率;③与医药相关类专业,建议考生分数达到505分左右,预计录取最低位次17万名左右,建议填报7个左右的专业志愿,以增加录取机会;④文管类专业对选考科目无特殊要求,建议考生分数达到520分左右,预计录取最低位次14万名左右,建议填报7个左右的专业志愿,以提高录取概率;⑤体育类考生(社会体育指导与管理)建议考生专业综合位次在2600名以内进行报考。
根据历年经验,若考生位次高出最低位次5000位以上,录取机会较高。
2.学校202
本科提前批(省属公费医学生):学校代码A441.页码54;
普通本科计划:学校代码A441.页码199至200;
地方专项计划:学校代码A441.页码376;
体育类计划:学校代码A441.页码529.
3.山东省
2025年分数线:特殊类型招生控制线:521分;普通类一段线:441分;体育类一段线综合分:566分。
山东第一医科大学
2025年山东第一医科大学各专业报考建议位次如下——1.临床医学、口腔医学最低3.9万左右,其他5年制热门医学类专业最低5万名位次左右;2.预防公卫相关专业、医学技术类、药学类相关专业,最低6-9万位次左右;3.生物类、计算机类、护理类、康复类、文管类相关专业,最低10-13万位次左右。仅供参考。详细情况可以参考23-24年录取位次和25年各专业计划科学客观分析。
山东交通学院

山东理工大学
2025年山东省预估录取位次(仅供参考):
考试成绩在3-7万位次的考生报考我校热门专业,录取概率很高;
7-12万位次的考生报考我校大部分专业,录取概率比较高;
12-14万位次且选考物理和化学的考生报考我校不太热门专业和中外合作办学专业,有较大把握;
14万位次附近且选考物理和化学的考生报考我校,选择专业合适,也有录取希望。
建议有意报考我校相关专业的考生,根据我校预估位次,在前五志愿填报。
山东青年政治学院
山东青年政治学院面向山东春夏季本专科招生,报考代号:E277。
一、普通类-常规批(
(一)
物化组合490分以上报考学校工科专业希望较大(如计算机科学与技术专业、电子信息工程、数据科学与大数据技术)。
(二)
思想政治教育、政治学与行政学、法律等授予法学类专业,以及汉语言文学专业,建议525分以上报考希望大。
(三)
1.520分以上(前13万位次)。建议报考财经、法学类专业,如会计学、审计学、财务管理等专业,法律专业,希望很大。
2.510分以上(前15万位次)。建议报考经济学、文学、管理学类专业,如经济学、国际经济与贸易、英语、人力资源管理、资产评估、公共事业管理等专业,希望很大。
3.505分以上(前17.5万位次)。建议报考广播电视学、社会工作、党务工作、健康服务与管理、日语、法语、旅游管理、智慧社区管理、市场营销等专业,希望很大。
4.500分以上(前18万位次)。建议报考小语种专业,如西班牙语、德语、朝鲜语、阿拉伯语,还有酒店管理、物业管理等,希望很大。
二、艺术类本科批
(一)播音与主持艺术。综合成绩500分以上报考有希望。
(二)音乐与舞蹈学类(舞蹈编导、舞蹈表演、舞蹈学、舞蹈教育)。综合成绩450分以报考有希望。
(三)视觉传达设计、环境设计、产品设计、数字媒体艺术等美术与设计类专业。综合成绩495分以上报考有希望。
三
休闲体育、体育旅游专业。建议在600分以上报考有希望。
四、春季高考
(一)本科提前批
春季高考本科提前批线上10分报考有希望。
(二)本科批
1.大数据与财务管理、金融科技应用,春考财税类620分以上报考有希望。
2.大数据工程技术、人工智能工程技术,春考软件与应用技术类620分以上报考有希望。
3.跨境电子商务、全媒体电商运营,春考电子商务类615分以上报考有希望。
4.智慧健康养老管理,春考护理类605分以上报考有希望。
5.旅游管理,春考酒店管理类591分以上报考有希望。
6.无人机系统应用技术,春考机电技术类610分以上报考有希望。
7.电子信息工程技术,春考电子技术类555分以上报考有希望。
8.现代通信工程,春考网络技术类610分以上报考有希望。
9.现代物业管理,春考建筑类600分以上报考有希望。
五、常规批(专科)
法律事务、大数据与会计、国际经济与贸易、智慧健康养老服务与管理等普通类专业,455分以上报考有希望。国际商务(中外合作办学)专业。建议420分以上报考有希望,建议高考英语语种报考。
六、艺术类专科批
舞蹈表演专业综合成绩400分以上报考有希望;服装与服饰设计、艺术设计(中外合作办学)综合成绩450分以上报考有希望。
青岛电影学院
在山东省内,青岛电影学院招生代码是:E327.艺术统考类专业按综合分成绩投档,按综合成绩录取;普通类专业按照文化课成绩投档和录取。
(一)本科
1.美术与设计类。美术与设计类专业2024年录取最低综合分441.75.位次是23489.2025年学校有7个美术与设计类专业,建议24000名以内的考生在填报志愿时,将美术与设计类专业全填上,增加录取几率。
2.表导演类。表导演类表演专业,2024年录取的最低综合分是475.81.位次是1108;表导演类戏剧影视导演专业2024年录取的最低综合分是486.91.位次是746.2025年戏剧影视导演专业招生计划将有较大涨幅,建议表演专业1200名以内,戏剧影视导演专业1000名以内的的考生积极报考。
3.音乐类。录音艺术专业2024年录取的最低综合分419.16.位次在5661.建议音乐教育5800名以内的广大音乐类考生积极报考。
4.舞蹈类。2025年新增舞蹈表演(国际标准舞)专业,根据去年山东省舞蹈类专业录取情况,建议综合分位次在4700名以内的同学们积极报考。
5.普通类。(1)选科非物理化学专业。非选物理化学专业2024年录取的最低综合分466.位次是26.5万,2025年学校有9个专业招生,建议非选物理化学考生27万名以内考生积极报考。报考相关专业的考生在填报志愿时,把喜欢的专业全部填上,这样录取的可能性大一些。(2)选科物理化学专业。2025年我校虚拟现实技术专业,选科要求必选物理化学,2024年录取最低综合分427.位次是35.7万,2025年建议过本科一段线的物化考生积极填报。
(二)专科
学校专科只面向山东省招生,虚拟现实技术应用专业属于普通类专业,按照文化成绩排序录取,2024年录取最低分243分,位次约64.5万;动漫设计专业使用美术类省统考成绩,影视制片管理专业使用表导演类戏剧影视导演统考成绩;建议过专科线的同学们积极报考。
山东外国语职业技术大学
山东外国语职业技术大学2024年普通类常规批本科录取位次区间约为20万-25万位。不同专业对选科和分数要求不同:软件工程技术专业要求选考物理和化学,2024年最低录取分为453分;仅限选物理的专业,高考成绩需不低于470分;不限选科专业的录取分数线则不低于480分,其中大数据与会计、大数据与财务管理专业最低录取分数需达到490分以上 。2024年艺术类专业录取最低综合分为453分。2025年学校新增应用西班牙语和物流工程技术两个普通类职业本科专业,以及公共艺术设计和时尚品设计两个艺术类本科专业,为考生提供了更多专业报考选择。以上为2024年录取情况,仅供参考,2025年录取分数线最终以山东省教育厅考试院官方公布为准,建议考生及时关注“山东外国语职业技术大学招生办”微信公众号或访问学校招生信息网,查询各专业历年详细录取数据,作为志愿填报的重要参考。咨询电话:0633-8109666、8109079.
电视咨询会
今天上午9:00.山东教育卫视举办“山东高考招生电视咨询会”,邀请高考权威解读专家、高校招生负责人做客直播间,针对不同位次的考生给出报考建议,面对面为考生和家长指点迷津。考生和家长可以通过网络端及时关注我们的节目!

志愿填报无忧,轻松选择心仪大学。为了更好地帮助考生和家长顺利完成2025年高考志愿填报,由山东教育电视台与山东师范大学专家团队联合打造了“山东2025年夏季高考志愿填报推荐服务系统”。助力考生实现更为科学、准确、精细筛选和推荐,提供个性化需求的服务方案。

① 凡本站注明“稿件来源:中国教育在线”的所有文字、图片和音视频稿件,版权均属本网所有,任何媒体、网站或个人未经本网协议授权不得转载、链接、转贴或以其他方式复制发表。已经本站协议授权的媒体、网站,在下载使用时必须注明“稿件来源:中国教育在线”,违者本站将依法追究责任。
② 本站注明稿件来源为其他媒体的文/图等稿件均为转载稿,本站转载出于非商业性的教育和科研之目的,并不意味着赞同其观点或证实其内容的真实性。如转载稿涉及版权等问题,请作者在两周内速来电或来函联系。
推荐高校
推荐学校
- 安徽电气工程学校
- 合肥市经贸旅游学校
- 广西华侨学校
- 南宁市第六职业技术学校
- 宾阳县职业技术学校
- 贵港市民族职业技术学校
- 容县职业中等专业学校
- 环江毛南族自治县职业技术学校
- 贵阳经济技术学校
- 黔西市中等职业学校
- 海南省工业学校
- 海南省商业学校
- 海南省经济技术学校
- 海南省机电工程学校
- 海南省华侨商业学校
- 海南省银行学校
- 海南省农垦海口中等专业学校
- 海南省交通学校
- 海南省海口旅游职业学校
- 文昌市中等职业技术学校
- 海口华健幼师职业学校
- 石家庄同创铁路运输学校
- 武汉市第二轻工业学校
- 武汉市仪表电子学校
- 武汉市黄陂区职业技术学校
- 武汉助产学校
- 湖北现代科技学校
- 哈尔滨航运学校
- 哈尔滨市现代服务中等职业技术学校
- 哈尔滨市航空服务中等专业学校
- 哈尔滨市龙江旅游中等职业技术学校
- 黑龙江医药卫生学校
- 哈尔滨市铁乘中等专业学校
- 黑龙江省林业卫生学校
- 南昌工业工程学校
- 南昌市第一中等专业学校
- 信丰中等专业学校
- 井冈山市旅游中等专业学校
- 沈阳现代制造服务学校
- 沈阳市信息工程学校
- 沈阳市旅游学校
- 临沂新世纪职业中等专业学校
- 临沂兴华职业中等专业学校
- 山东省临沂卫生学校
- 潍坊豪迈科技职业中等专业学校
- 潍坊弘景中医药学校
- 陕西省商业学校
- 西安交通职业学校
- 韩城市职业中等专业学校
- 上海信息技术学校
- 上海市建筑工程学校
- 上海港湾学校
- 四川省食品药品学校
- 四川省乐山市竹根职业中专学校
- 乐山市计算机学校
- 重庆市经贸中等专业学校
- 重庆市渝中职业教育中心
- 重庆市旅游学校
- 重庆市立信职业教育中心
- 重庆市九龙坡职业教育中心
- 重庆市育才职业教育中心
- 重庆市涪陵区职业教育中心
- 重庆市黔江区民族职业教育中心
- 重庆市大足职业教育中心
- 重庆市轻工业学校
- 四川仪表工业学校
- 重庆市江南职业学校
- 重庆市医药学校
- 重庆财政学校
- 重庆市梁平职业技术学校
- 重庆市涪陵信息技术学校
- 丽江民族中等专业学校
- 长治市超越学校
- 沈阳市汽车工程学校
- 临沂电力学校
- 临沂市工业学校
- 合肥工业学校
- 台山市敬修职业技术学校
- 上海市工艺美术学校
- 重庆中意职业技术学校
- 重庆万州商贸中等专业学校
- 重庆市涪陵创新计算机学校
- 重庆铁路运输技师学院
- 重庆市武隆区职业教育中心
- 四川省质量技术监督学校
- 新安县职业高级中学
- 黑龙江省贸易经济学校
- 黄麓师范学校
- 江西省医药学校
- 江西省信息科技学校
- 江西省建筑工业学校
- 江西省化学工业学校
- 江西省民政学校
- 九江市理工职业技术学校
- 九江庐山西海艺术学校
- 赣州应用技术职业学校
- 南康区电子工业技术学校
- 赣州旅游职业学校
- 吉安应用工程学校
- 吉安市特殊教育学校
- 上饶市信州理工学校
- 武汉市第一职业教育中心
- 海南省财税学校
- 海南旅游经济贸易学校
- 海南南方民族艺术学校
- 海南省万宁市职业技术学校
- 海南珠江源高级职业技术学校
- 海南职业外语旅游学校
- 海南城市职业技术学校
- 西安现代职业高中
- 广州市信息技术职业学校
- 广州市旅游商务职业学校
- 广州市幼儿师范学校
- 广州市交通运输职业学校
- 广州市财经商贸职业学校
- 广州市司法职业学校
- 广州市医药职业学校
- 广州市轻工职业学校
- 广州市纺织服装职业学校
- 广州市侨光财经职业技术学校
- 广州市黄埔职业技术学校
- 广州市番禺区职业技术学校
- 广州市花都区理工职业技术学校
- 广州市增城区职业技术学校
- 广州市增城区卫生职业技术学校
- 广州市增城区东方职业技术学校
- 广州市南沙区岭东职业技术学校
- 珠海市新思维中等职业学校
- 江门市工贸职业技术学校
- 江门雅图仕职业技术学校
- 开平市机电中等职业技术学校
- 广州市贸易职业高级中学
- 广州市海珠工艺美术职业学校
- 广州市从化区职业技术学校
- 台山市培英职业技术学校
- 开平市吴汉良理工学校
- 鹤山市职业技术学校
- 恩平市中等职业技术学校
- 成都广信数字技术职业学校
- 重庆市开州区巨龙中等职业技术学校
- 重庆市梁平职业教育中心
- 重庆市永川职业教育中心
- 重庆市龙门浩职业中学校
- 重庆市女子职业高级中学
- 重庆工商学校
- 海南省旅游学校
- 东方市职业技术学校
- 陵水黎族自治县职业中等专业学校
- 临高县中等职业技术学校
- 新余市职业教育中心(新余技师学院)
- 会昌中等专业学校
- 南康中等专业学校
- 上犹中等专业学校
- 赣州市赣县中等专业学校
- 龙南中等专业学校
- 上高中等专业学校
- 玉山中等专业学校
- 永新中等专业学校
- 东乡机电中等专业学校
- 嫩江市职业技术教育中心学校
- 沈阳市艺术幼儿师范学校
- 江西工程学校
- 瑞金中等专业学校
- 丰城中等专业学校
- 德兴市职业中专学校
- 儋州市中等职业技术学校
- 海南省农林科技学校
- 海南省民族技工学校
- 海南省文化艺术学校
- 海南省第二卫生学校
- 重庆市护士学校
- 重庆市体育运动学校
- 重庆市渝东卫生学校
- 贵州省交通运输学校
- 南昌汽车机电学校
- 江西九江科技中等专业学校
- 石家庄装备制造学校
- 广西银行学校
- 佛山市顺德区中等专业学校
- 武汉市第二职业教育中心学校
- 重庆市三峡水利电力学校
- 重庆市农业学校
- 重庆艺术学校
- 海南(海口)特殊教育学校
- 榆次区职业技术学校
- 阜阳卫生学校
- 德安县中等职业技术学校
- 分宜县职业技术学校
- 江西省冶金工业学校
- 石城县职业技术学校
- 永丰县职业中等专业学校
- 黎川县职业中等专业学校
- 海南省农业广播电视学校
- 黔西市水西中等职业学校
- 海南雅典职业技术学校
- 海南省民航职业学校
- 浙江医药技术学校
- 南昌铁路保安中等专业学校
- 江西泛美艺术中等专业学校
- 三亚海洋职业技术学校
- 海口经济学院附属艺术学校
- 海南立有美术职业技术学校
- 重庆市南丁卫生职业学校
- 重庆市万州电子信息工程学校
- 成都核瑞工程职业技术学校
- 南昌向远轨道技术学校
- 赣北电子工业学校
- 广州市城市建设职业学校
- 永济市职业中专学校
- 樟树市职业技术学校
- 海南省农业学校(海南省科技学校)
- 佛山市顺德区北滘职业技术学校
- 佛山市顺德区陈登职业技术学校
- 江门市第一职业高级中学
- 江门市新会机电职业技术学校
- 广州市荔湾区外语职业高级中学
- 江西省交通运输学校
- 江西省建设工程学校
- 江西省通用技术工程学校
- 江西省轻工业科技中等专业学校
- 南昌市进贤县职业技术高级中学
- 重庆市万州现代信息工程学校
- 重庆市合川教师进修学校
- 重庆市巫山县职业教育中心
- 重庆市云阳职业教育中心
- 重庆市奉节职业教育中心
- 重庆市丰都县职业教育中心
- 重庆市巫溪县职业教育中心
- 重庆市北碚职业教育中心
- 重庆市商务学校
- 重庆市开州区职业教育中心
- 重庆市垫江县职业教育中心
- 重庆市工艺美术学校
- 重庆市垫江县第一职业中学校
- 秀山土家族苗族自治县职业教育中心
- 重庆工业管理职业学校
- 重庆市两江职业教育中心
- 重庆市万盛职业教育中心
- 重庆市潼南职业教育中心
- 重庆光华女子职业中等专业学校
- 重庆市铜梁职业教育中心
- 重庆市璧山职业教育中心
- 重庆市涪陵第一职业中学校
- 重庆市城口县职业教育中心
- 重庆市酉阳职业教育中心
- 彭水苗族土家族自治县职业教育中心
- 重庆市綦江职业教育中心
- 重庆市忠县职业教育中心
- 共青中医药学校
- 九江市柴桑区中等职业技术学校
- 大余县职业中等专业学校
- 余干县英才职业学校
- 江西省遂川县职业中学
- 抚州信息工程学校
- 赣州市军科职业技术学校
- 上饶市信赖工艺美术学校
- 赣州现代科技职业学校
- 贵阳职业技术学院
- 密山市职业技术教育中心学校
- 黑龙江旅游职业技术学院
- 黑龙江林业职业技术学院
- 广州市电子商务技工学校
- 安徽省徽州师范学校
- 安徽建设学校
- 都江堰市职业中学
- 巴中职业技术学院
- 红河州特殊教育中等专业学校
- 黑龙江省伊春卫生学校
- 陕西省泾阳职业中等专业学校
- 武汉华中艺术学校
- 武汉市工业科技学校
- 武汉长江职业中等专业学校
- 孝感思创信息科技学校
- 日照市技师学院
- 青岛市技师学院
- 重庆市交通高级技工学校
- 重庆交通运输高级技工学校
- 重庆市工业技师学院
- 重庆市聚英技工学校
- 重庆市城市建设高级技工学校
- 重庆能源工业技师学院
- 共青技工学校
- 江西文理技师学院
- 成都职业技术学校
- 大庆技师学院
- 南昌华中技工学校
- 共青铁路工程技工学校
- 于都新长征技工学校
- 南昌当代艺术学校
- 重庆市万州职业教育中心
- 江西上饶东南智慧技工学校
- 江西省石油技工学校
- 广西工贸高级技工学校
- 宜春市技术工人学校
- 东乡高级技工学校
- 江西新余南铁技工学校
- 广州城建技工学校
- 重庆市艺才高级技工学校
- 上饶信工技工学校
- 淮南世际艺术学校
- 合肥竹稞技工学校
- 合肥高科经济技工学校
- 杭州市第二机械技工学校
- 上海南湖职业技术学院(中职部)
- 上海震旦职业学院有限公司(中职部)
- 上海电子信息职业技术学院(中职部)
- 上海交通职业技术学院(中职部)
- 上海农林职业技术学院(中职部)
- 成都市技师学院
- 四川核工业技师学院
- 哈尔滨铁道技师学院
- 海南省技师学院
- 海南省三亚技师学院
- 海南新东方烹饪高级技工学校
- 海南食品药品技工学校
- 洋浦经济开发区高级技工学校
- 台山市联合职业技术学校
- 上海科创职业技术学院(中职部)
- 上海现代化工职业学院(中职部)
- 上海建设管理职业技术学院(中职部)
- 南昌市望成技工学校
- 海南丽波技工学校
- 海南省交通高级技工学校
- 西安西京职业高级中学

中国教育在线








