教育在线
教育在线
2022年北京高考生物真题答案解析word版(免费下载)
2022-11-30
掌上高考
作者:
关注掌上高考


温馨提示:模拟志愿填报用掌上高考,信息丰富准确,一键生成“冲-稳-保”志愿。点击此处,开始精准填报吧!

  温馨提示:关注【掌上高考APP官方】公众号,回复【真题】获取2022年各省高考真题(word版)汇总

精品解析:2022年新高考北京生物高考真题(解析版)_16

免责声明:

① 凡本站注明“稿件来源:教育在线”的所有文字、图片和音视频稿件,版权均属本网所有,任何媒体、网站或个人未经本网协议授权不得转载、链接、转贴或以其他方式复制发表。已经本站协议授权的媒体、网站,在下载使用时必须注明“稿件来源:教育在线”,违者本站将依法追究责任。

② 本站注明稿件来源为其他媒体的文/图等稿件均为转载稿,本站转载出于非商业性的教育和科研之目的,并不意味着赞同其观点或证实其内容的真实性。如转载稿涉及版权等问题,请作者在两周内速来电或来函联系。

推荐高校

    推荐学校

    中职院校
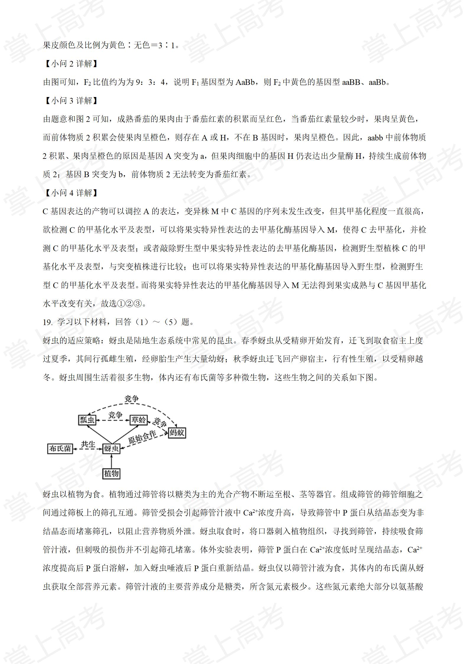
    相关新闻