陕西师范大学是教育部直属、国家首批“双一流”建设高校,国家“211 工程”重点建设大学。为全面贯彻落实党的二十大和二十届二中、三中全会精神,认真落实党中央、国务院关于扎实推进乡村全面振兴部署要求,根据教育部有关文件精神,2025年我校继续面向农村和脱贫地区实施高校专项计划(红烛计划)招生工作。
一、招生专业(类)及计划
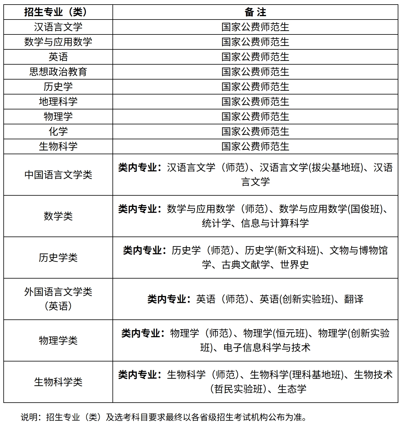
1.招生专业(类)
2025年我校高校专项计划(红烛计划)招生专业(类)为国家公费师范专业及包含普通师范方向的专业大类,详见下表。

2.招生计划
2025年我校高校专项计划(红烛计划)拟招130人,具体分省分专业(类)招生计划将根据合格考生生源分布及各省公费师范生需求情况确定,最终以各省级招生考试机构公布为准。
国家公费师范专业执行《教育部直属师范大学本研衔接师范生公费教育实施办法》(国办发〔2024〕27号)的招生和培养政策,学生在校学习期间免除学费,免缴住宿费,并补助生活费,学生入学前须与学校和生源所在省级教育行政部门签订《本研衔接师范生公费教育协议书》;按大类招生的专业,学生入校后按分流当年的有关规定参加专业分流。
二、报考条件
1.报考考生必须为高校专项实施区域高中勤奋好学、成绩优秀的农村学生,具体实施区域由有关省(自治区、直辖市)确定;
2.报考考生须符合2025年统一高考报名条件;本人及父亲或母亲或法定监护人户籍地在实施区域的农村,本人具有当地连续3年以上户籍;本人具有户籍所在县高中连续3年学籍并实际就读;
3.报考考生具有勤奋刻苦的品质和报国兴业的远大理想,品学兼优,高中阶段学习成绩优秀;
4.身体健康状况须符合教育部、原卫生部、中国残疾人联合会制定并下发的《普通高等学校招生体检工作指导意见》及我校当年本科招生章程的有关规定,报考师范专业的考生须同时参考教师资格认定体检相关规定;
5.往年被专项计划录取后放弃入学资格或退学的考生,不再具有2025年高校专项计划报考资格。
三、报名程序
1.网上报名
报名时间:4月1日至4月20日。考生报名时只需填报学校和科类,不填报具体专业(类),最终专业(类)以高考志愿填报为准。
报名网址:http://gaokao.chsi.com.cn/gxzxbm
2.报名资料
以下所有申请材料均须扫描后通过报名系统网上提交,我校不接收纸质报名申请材料。
(1)陕西师范大学2025年高校专项计划招生申请表(通过报名系统生成并打印,每页均须本人签字、中学负责人审核签字、学校加盖公章后扫描上传,若无签章或签章不完整视为无效);
(2)考生本人身份证原件扫描件(正反面);
(3)户口本原件扫描件(首页、户主页及本人所在页、父亲或母亲或法定监护人户口页);
(4)各类获奖、社会实践活动、研究经历和成果等综合素质证明材料。
上传至报名系统的申请材料要求真实、详尽、准确、清晰,所有材料上传前均须中学审核并公示。上传申请材料不完整、不清晰而影响材料审核的,责任自负。考生个人对上传材料真实性负责,一旦发现并查实提交材料有作假情况,取消其报考和录取资格。
四、材料审核
报名成功的考生经生源所在省级招生考试机构户籍、学籍资格审核通过后,我校将对考生上传至报名系统的申请材料进行审核,根据我校高校专项计划(红烛计划)报名材料审核办法确定合格考生名单。经学校审批后,合格考生名单将于高考前在我校本科招生信息网和教育部阳光高考平台公示,学校不再一一通知考生本人,考生可自行查询。
公示后,我校不再单独组织考核,公示无异议的合格考生将成为我校2025年高校专项计划(红烛计划)候选考生。
五、录取原则
1.所有候选考生均须参加 2025年高考,并认真阅读各省级招生考试机构相关志愿填报要求,符合省级招生考试机构规定的投档条件。
2.候选考生高考成绩须达到生源所在省份相应科类普通本科第一批次录取控制分数线,对于实行本科批次合并及实施高考综合改革的省份,相应科类普通本科第一批次录取控制分数线参照各省级招生考试机构划定的一本线相应参考录取控制分数线执行。
3.候选考生须在我校及生源省级招生考试机构公布的高校专项分省分专业(类)招生计划范围内填报志愿。经省级招生考试机构审核批准,我校将根据公布的分省分专业(类)招生计划,按照考生投档成绩从高到低择优录取,并依据学校当年本科招生章程的有关规定安排专业(类)。未按要求填报志愿的候选考生,将不再享有我校高校专项计划录取资格。
4.实施高考综合改革省份考生的选考科目须符合我校高校专项计划(红烛计划)专业(类)选考科目要求。
六、组织领导与监督机制
1.学校招生工作委员会负责确定高校专项计划(红烛计划)招生实施方案,下设高校专项计划(红烛计划)招生工作组和专家组,负责具体工作。
2.学校高校专项计划(红烛计划)招生全过程由学校纪检监察部门监督,并主动接受社会各界监督,确保招生工作公开、公平、公正。监督电话:029-85310302,邮箱:jiwsh@snnu.edu.cn。
3.考生个人应本着诚信原则向学校提出申请,如有以虚报、隐瞒或伪造、涂改有关材料及其他欺诈手段取得高校专项计划(红烛计划)招生资格的,将按照教育部有关规定取消其资格;已被录取或取得学籍者,学校将取消其入学资格或学籍。
4.考生所在中学(单位)或原毕业中学对报名材料、获奖情况等其他材料的真实性审核并负责,对于弄虚作假、徇私舞弊者,一经查实即取消考生相应资格,并向单位及个人主管部门通报。
5.其他违规行为的处理遵照教育部有关规定执行。
七、联系方式
咨询电话:029—85310330
传真号码:029—85310188
E-mail:jwzb@snnu.edu.cn
本科招生信息网:http://zsb.snnu.edu.cn
本简章最终解释权归陕西师范大学本科生招生办公室。若教育部及生源所在省(自治区、直辖市)调整招生政策,以新规定为准。
① 凡本站注明“稿件来源:中国教育在线”的所有文字、图片和音视频稿件,版权均属本网所有,任何媒体、网站或个人未经本网协议授权不得转载、链接、转贴或以其他方式复制发表。已经本站协议授权的媒体、网站,在下载使用时必须注明“稿件来源:中国教育在线”,违者本站将依法追究责任。
② 本站注明稿件来源为其他媒体的文/图等稿件均为转载稿,本站转载出于非商业性的教育和科研之目的,并不意味着赞同其观点或证实其内容的真实性。如转载稿涉及版权等问题,请作者在两周内速来电或来函联系。
推荐高校
推荐学校
- 安徽电气工程学校
- 合肥市经贸旅游学校
- 广西华侨学校
- 南宁市第六职业技术学校
- 宾阳县职业技术学校
- 贵港市民族职业技术学校
- 容县职业中等专业学校
- 环江毛南族自治县职业技术学校
- 贵阳经济技术学校
- 黔西市中等职业学校
- 海南省工业学校
- 海南省商业学校
- 海南省经济技术学校
- 海南省机电工程学校
- 海南省华侨商业学校
- 海南省银行学校
- 海南省农垦海口中等专业学校
- 海南省交通学校
- 海南省海口旅游职业学校
- 文昌市中等职业技术学校
- 海口华健幼师职业学校
- 石家庄同创铁路运输学校
- 武汉市第二轻工业学校
- 武汉市仪表电子学校
- 武汉市黄陂区职业技术学校
- 武汉助产学校
- 湖北现代科技学校
- 哈尔滨航运学校
- 哈尔滨市现代服务中等职业技术学校
- 哈尔滨市航空服务中等专业学校
- 哈尔滨市龙江旅游中等职业技术学校
- 黑龙江医药卫生学校
- 哈尔滨市铁乘中等专业学校
- 黑龙江省林业卫生学校
- 南昌工业工程学校
- 南昌市第一中等专业学校
- 信丰中等专业学校
- 井冈山市旅游中等专业学校
- 沈阳现代制造服务学校
- 沈阳市信息工程学校
- 沈阳市旅游学校
- 临沂新世纪职业中等专业学校
- 临沂兴华职业中等专业学校
- 山东省临沂卫生学校
- 潍坊豪迈科技职业中等专业学校
- 潍坊弘景中医药学校
- 陕西省商业学校
- 西安交通职业学校
- 韩城市职业中等专业学校
- 上海信息技术学校
- 上海市建筑工程学校
- 上海港湾学校
- 四川省食品药品学校
- 四川省乐山市竹根职业中专学校
- 乐山市计算机学校
- 重庆市经贸中等专业学校
- 重庆市渝中职业教育中心
- 重庆市旅游学校
- 重庆市立信职业教育中心
- 重庆市九龙坡职业教育中心
- 重庆市育才职业教育中心
- 重庆市涪陵区职业教育中心
- 重庆市黔江区民族职业教育中心
- 重庆市大足职业教育中心
- 重庆市轻工业学校
- 四川仪表工业学校
- 重庆市江南职业学校
- 重庆市医药学校
- 重庆财政学校
- 重庆市梁平职业技术学校
- 重庆市涪陵信息技术学校
- 丽江民族中等专业学校
- 长治市超越学校
- 沈阳市汽车工程学校
- 临沂电力学校
- 临沂市工业学校
- 合肥工业学校
- 台山市敬修职业技术学校
- 上海市工艺美术学校
- 重庆中意职业技术学校
- 重庆万州商贸中等专业学校
- 重庆市涪陵创新计算机学校
- 重庆铁路运输技师学院
- 重庆市武隆区职业教育中心
- 四川省质量技术监督学校
- 新安县职业高级中学
- 黑龙江省贸易经济学校
- 黄麓师范学校
- 江西省医药学校
- 江西省信息科技学校
- 江西省建筑工业学校
- 江西省化学工业学校
- 江西省民政学校
- 九江市理工职业技术学校
- 九江庐山西海艺术学校
- 赣州应用技术职业学校
- 南康区电子工业技术学校
- 赣州旅游职业学校
- 吉安应用工程学校
- 吉安市特殊教育学校
- 上饶市信州理工学校
- 武汉市第一职业教育中心
- 海南省财税学校
- 海南旅游经济贸易学校
- 海南南方民族艺术学校
- 海南省万宁市职业技术学校
- 海南珠江源高级职业技术学校
- 海南职业外语旅游学校
- 海南城市职业技术学校
- 西安现代职业高中
- 广州市信息技术职业学校
- 广州市旅游商务职业学校
- 广州市幼儿师范学校
- 广州市交通运输职业学校
- 广州市财经商贸职业学校
- 广州市司法职业学校
- 广州市医药职业学校
- 广州市轻工职业学校
- 广州市纺织服装职业学校
- 广州市侨光财经职业技术学校
- 广州市黄埔职业技术学校
- 广州市番禺区职业技术学校
- 广州市花都区理工职业技术学校
- 广州市增城区职业技术学校
- 广州市增城区卫生职业技术学校
- 广州市增城区东方职业技术学校
- 广州市南沙区岭东职业技术学校
- 珠海市新思维中等职业学校
- 江门市工贸职业技术学校
- 江门雅图仕职业技术学校
- 开平市机电中等职业技术学校
- 广州市贸易职业高级中学
- 广州市海珠工艺美术职业学校
- 广州市从化区职业技术学校
- 台山市培英职业技术学校
- 开平市吴汉良理工学校
- 鹤山市职业技术学校
- 恩平市中等职业技术学校
- 成都广信数字技术职业学校
- 重庆市开州区巨龙中等职业技术学校
- 重庆市梁平职业教育中心
- 重庆市永川职业教育中心
- 重庆市龙门浩职业中学校
- 重庆市女子职业高级中学
- 重庆工商学校
- 海南省旅游学校
- 东方市职业技术学校
- 陵水黎族自治县职业中等专业学校
- 临高县中等职业技术学校
- 新余市职业教育中心(新余技师学院)
- 会昌中等专业学校
- 南康中等专业学校
- 上犹中等专业学校
- 赣州市赣县中等专业学校
- 龙南中等专业学校
- 上高中等专业学校
- 玉山中等专业学校
- 永新中等专业学校
- 东乡机电中等专业学校
- 嫩江市职业技术教育中心学校
- 沈阳市艺术幼儿师范学校
- 江西工程学校
- 瑞金中等专业学校
- 丰城中等专业学校
- 德兴市职业中专学校
- 儋州市中等职业技术学校
- 海南省农林科技学校
- 海南省民族技工学校
- 海南省文化艺术学校
- 海南省第二卫生学校
- 重庆市护士学校
- 重庆市体育运动学校
- 重庆市渝东卫生学校
- 贵州省交通运输学校
- 南昌汽车机电学校
- 江西九江科技中等专业学校
- 石家庄装备制造学校
- 广西银行学校
- 佛山市顺德区中等专业学校
- 武汉市第二职业教育中心学校
- 重庆市三峡水利电力学校
- 重庆市农业学校
- 重庆艺术学校
- 海南(海口)特殊教育学校
- 榆次区职业技术学校
- 阜阳卫生学校
- 德安县中等职业技术学校
- 分宜县职业技术学校
- 江西省冶金工业学校
- 石城县职业技术学校
- 永丰县职业中等专业学校
- 黎川县职业中等专业学校
- 海南省农业广播电视学校
- 黔西市水西中等职业学校
- 海南雅典职业技术学校
- 海南省民航职业学校
- 浙江医药技术学校
- 南昌铁路保安中等专业学校
- 江西泛美艺术中等专业学校
- 三亚海洋职业技术学校
- 海口经济学院附属艺术学校
- 海南立有美术职业技术学校
- 重庆市南丁卫生职业学校
- 重庆市万州电子信息工程学校
- 成都核瑞工程职业技术学校
- 南昌向远轨道技术学校
- 赣北电子工业学校
- 广州市城市建设职业学校
- 永济市职业中专学校
- 樟树市职业技术学校
- 海南省农业学校(海南省科技学校)
- 佛山市顺德区北滘职业技术学校
- 佛山市顺德区陈登职业技术学校
- 江门市第一职业高级中学
- 江门市新会机电职业技术学校
- 广州市荔湾区外语职业高级中学
- 江西省交通运输学校
- 江西省建设工程学校
- 江西省通用技术工程学校
- 江西省轻工业科技中等专业学校
- 南昌市进贤县职业技术高级中学
- 重庆市万州现代信息工程学校
- 重庆市合川教师进修学校
- 重庆市巫山县职业教育中心
- 重庆市云阳职业教育中心
- 重庆市奉节职业教育中心
- 重庆市丰都县职业教育中心
- 重庆市巫溪县职业教育中心
- 重庆市北碚职业教育中心
- 重庆市商务学校
- 重庆市开州区职业教育中心
- 重庆市垫江县职业教育中心
- 重庆市工艺美术学校
- 重庆市垫江县第一职业中学校
- 秀山土家族苗族自治县职业教育中心
- 重庆工业管理职业学校
- 重庆市两江职业教育中心
- 重庆市万盛职业教育中心
- 重庆市潼南职业教育中心
- 重庆光华女子职业中等专业学校
- 重庆市铜梁职业教育中心
- 重庆市璧山职业教育中心
- 重庆市涪陵第一职业中学校
- 重庆市城口县职业教育中心
- 重庆市酉阳职业教育中心
- 彭水苗族土家族自治县职业教育中心
- 重庆市綦江职业教育中心
- 重庆市忠县职业教育中心
- 共青中医药学校
- 九江市柴桑区中等职业技术学校
- 大余县职业中等专业学校
- 余干县英才职业学校
- 江西省遂川县职业中学
- 抚州信息工程学校
- 赣州市军科职业技术学校
- 上饶市信赖工艺美术学校
- 赣州现代科技职业学校
- 贵阳职业技术学院
- 密山市职业技术教育中心学校
- 黑龙江旅游职业技术学院
- 黑龙江林业职业技术学院
- 广州市电子商务技工学校
- 安徽省徽州师范学校
- 安徽建设学校
- 都江堰市职业中学
- 巴中职业技术学院
- 红河州特殊教育中等专业学校
- 黑龙江省伊春卫生学校
- 陕西省泾阳职业中等专业学校
- 武汉华中艺术学校
- 武汉市工业科技学校
- 武汉长江职业中等专业学校
- 孝感思创信息科技学校
- 日照市技师学院
- 青岛市技师学院
- 重庆市交通高级技工学校
- 重庆交通运输高级技工学校
- 重庆市工业技师学院
- 重庆市聚英技工学校
- 重庆市城市建设高级技工学校
- 重庆能源工业技师学院
- 共青技工学校
- 江西文理技师学院
- 成都职业技术学校
- 大庆技师学院
- 南昌华中技工学校
- 共青铁路工程技工学校
- 于都新长征技工学校
- 南昌当代艺术学校
- 重庆市万州职业教育中心
- 江西上饶东南智慧技工学校
- 江西省石油技工学校
- 广西工贸高级技工学校
- 宜春市技术工人学校
- 东乡高级技工学校
- 江西新余南铁技工学校
- 广州城建技工学校
- 重庆市艺才高级技工学校
- 上饶信工技工学校
- 淮南世际艺术学校
- 合肥竹稞技工学校
- 合肥高科经济技工学校
- 杭州市第二机械技工学校
- 上海南湖职业技术学院(中职部)
- 上海震旦职业学院有限公司(中职部)
- 上海电子信息职业技术学院(中职部)
- 上海交通职业技术学院(中职部)
- 上海农林职业技术学院(中职部)
- 成都市技师学院
- 四川核工业技师学院
- 哈尔滨铁道技师学院
- 海南省技师学院
- 海南省三亚技师学院
- 海南新东方烹饪高级技工学校
- 海南食品药品技工学校
- 洋浦经济开发区高级技工学校
- 台山市联合职业技术学校
- 上海科创职业技术学院(中职部)
- 上海现代化工职业学院(中职部)
- 上海建设管理职业技术学院(中职部)
- 南昌市望成技工学校
- 海南丽波技工学校
- 海南省交通高级技工学校
- 西安西京职业高级中学

中国教育在线








