广东科贸职业学院2023年自主招生简章
(含普通现代学徒制试点及技能大赛获奖免试招生)
一、学校简介

广东科贸职业学院,是省政府举办的高等职业学校,前身是被誉为“广东农业科技与管理干部摇篮”的广东省农业管理干部学院,成立于1985年。学校现有省职教城(清远)、广州白云和广州天河共三个校区。
学校是广东省域高水平高等职业院校建设计划建设单位、广东省示范性高等职业院校、广东省大学生创新创业教育示范学校、教育部1+X证书制度试点单位、科技部第二批国家级“星创天地”项目单位。学校在广东省教育厅2022年高等职业教育“创新强校工程”考核中排名A类第3名。在《2022中国职业教育质量年度报告》中,学校入选为全国高职院校服务贡献典型学校 60 强;入选为全国高职院校资源建设优势院校60强。近年学校毕业生初次平均就业率保持在98%以上,毕业生受到用人单位的广泛好评。
当前,学校正高举习近平新时代中国特色社会主义思想伟大旗帜,围绕立德树人根本任务,坚持“突出特色、强化技能、服务社会”的办学理念,践行“砺志修德 强能善技”的校训和“仁义勇容”的校园文化精神,以崭新的姿态,努力建设具有鲜明特色、国际视野的高水平高职学院,为经济社会发展培养更多德智体美劳全面发展的高素质劳动者和技术技能人才。


二、招生对象及报考条件
壹
招生对象
自主招生对象为:符合广东省招生委员会《关于做好广东省2023年普通高校招生统一考试报名工作的通知》(粤招〔2022〕6号)普通高考报名条件规定,参加了广东省2023年普通高考报名并确认报名资格的应往届高中毕业生和应往届中职(含中专、职中、技校,下同)毕业生。
贰
报考条件
1.报考普通高职自主招生。
(1)招收普通高中考生。参加了2023年1月广东省普通高中学业水平合格性考试语文、数学、英语3门科目考试,且3门科目成绩总分(下称“学考成绩”,含加分)不低于100分。
(2)招收中职(含中专、职中、技校,下同)考生。学校自主招生招收应往届中职毕业考生的各专业对考生中职阶段就读专业及职业资格证书不做要求。
2.报考普通现代学徒制试点考生。
(1)依托单一企业开展试点单位:温氏食品集团股份有限公司、广州盈丰企业管理服务有限公司、广州广海税务师事务所有限公司、佛山市国信君御酒店有限公司、广东众天信息科技有限公司、蒙牛乳制品清远有限责任公司、广州慧信档案技术有限公司。
(2) 依托载体开展试点单位:肇庆市新能源汽车及汽车零部件行业协会合作企业:广东创智机械设备有限公司、广东瑞丰软件信息技术有限公司、广东匠心科技服务有限公司。
(3)招生方式:先招工后招生和招生与招工同步,考生应为合作企业的在职员工。普通现代学徒制试点,面向应往届普通高中生和应往届中职生招收考生。考生如有弄虚作假行为,将根据国家有关规定严肃处理,在报名阶段发现的,取消报考资格;在入学前发现的,取消入学资格;入学后发现的,取消录取资格或者学籍。
3.符合中职技能大赛免试资格的中职考生。
根据国家和省有关文件精神,在校期间获得广东省中等职业学校技能大赛一、二等奖或全国职业院校技能大赛三等奖及以上奖项的中职学校应届生或毕业两年内的中职往届生报考我校,经我校核实资格、公示无异议后,符合相关要求的,可获免试资格。符合免试资格的考生所报考的专业要与中职所学专业、获奖证书项目相关。
4.考生根据自己实际情况,填报1个专业。
通过自主招生录取的考生,入学后不得申请转学,原则上不转专业。如确有特殊情形,按照《广东科贸职业学院转专业管理办法》有关规定执行。
三、招生专业及计划
(一)普通高职自主招生高中应往届毕业生计划196人,其中,学考+网测152人,学考+校测44人。详见下表(订正:电子商务专业招生计划为60人)。

(二)普通高职自主招收中职应往届毕业生304人。详见下表。
注:中职就读专业:不限;职业资格证书:不作要求
(三)普通现代学徒制试点招生计划235人,面向高中应往届毕业生和中职应往届毕业生招生。详见下表。


(四)本校技能大赛获奖免试招生计划不限,招收免试中职生专业为本年度开展普通高职自主招生招收中职考生的专业。普通现代学徒制试点招生专业不录取免试生,所有自主招生专业(含普通现代学徒)不免考专业技能考核。
四、报考方式及考试费用
壹
报名时间
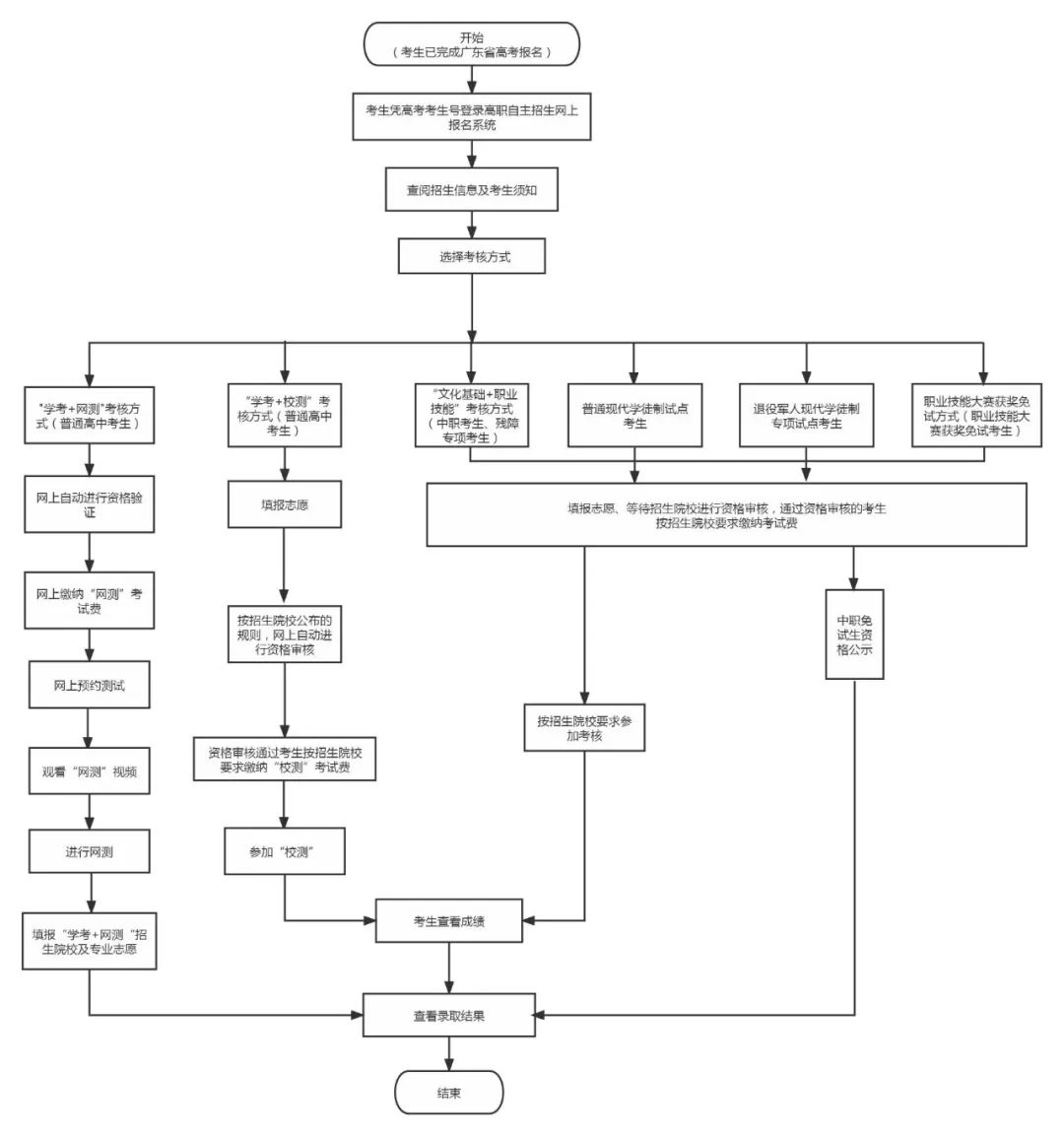
(一)报名时间。5月11日至5月14日,考生凭高考报名号及密码登录“广东省2023年高职院校自主招生网上报名系统”(下称网上报名系统,网址:https://pg.eeagd.cn/gzks)报名,签订《诚信考试承诺书》,在“学考+网测”(面向普通高中考生)、“学考+校测”(面向普通高中考生)、“文化基础+职业技能”(面向中职考生)、“普通现代学徒制试点”(不分考生类型)及“职业技能大赛获奖免试生”(面向中职考生)五种考核方式中选择一种填报志愿、缴交考试费,录入相关报名信息、上传有关证明材料(原件扫描版,下同)。
贰
报名流程
考生须在规定时间内根据本人报考条件,在报考系统进行报考,填报志愿及按时缴交考试费,录入相关报名信息。考生报名审核通过后,不得更改报考专业,逾期不再办理报名及志愿填报手续。
叁
报考材料
1.普通高中考生的学业水平成绩等资料由系统自动验证审核,无需提交纸质材料。
2.中职考生通过报名系统上传证明材料。中职学校的应届毕业生须提供中职学校出具的“中职就读专业证明”,经手人签名及加盖学校公章,否则审核不予通过;往届毕业生提供毕业证书原件扫描版。中职就读专业证明见附件3。
3.普通现代学徒制试点考生须在报名系统上传中职、高中阶段毕业证书原件扫描版外,还须上传与试点招生专业合作企业签订的劳动合同原件扫描件。
4.符合职业技能大赛获奖免试录取条件的考生,还须在报名系统中录入参加的职业技能大赛名称、获奖项目名称、获奖等级、获奖时间等,并上传广东科贸职业学院2023年自主招生免试申请表和获奖证书原件扫描版。免试申请表见附件4。
肆
考试费用
报考考生资格审核通过后,须在规定时间内完成缴费,缴费时间为5月11日-5月16日前。
报名考试费收费标准按《广东省发展改革委广东省财政厅关于规范全省教育部门教育考试行政事业性收费及有关问题的通知》(粤发改价格〔2022〕442号)执行。
1.普通高职自主招生(高中生,学考+校测)考生,考试科目:职业技能;考试费40元。
2.普通高职自主招生(中职生)考生,考试科目:综合文化知识+专业综合理论+职业技能;考试费120元。
3.普通现代学徒制试点考生,考试科目:文化素质+职业技能;考试费80元。
注意:“学考+网测”考生须在报名期间(5月11日至14日)先网上缴纳考试费后进行“网测”。
其他通过资格审核的考生,须在5月12日至5月16日前缴纳考试费后,根据我校要求参加自主组织的相关测试。缴费流程详见附件4。
伍
考生资格审核及确认
“学考+网测”“学考+校测”考生的报考资格由网上报名系统直接验证。5月14 日前,中职考生(含职业技能大赛获奖免试录取考生)的报考资格依据本校招生章程及招生网站公布的有关要求通过网上报名系统完成。未在报名期间按照要求上传证明材料的考生不得通过资格审核。
陆
注意事项
高校在校生、2023年被依据普通高中学业水平考试成绩招生录取、普通高等学校招收中等职业学校毕业生统一考试招生录取的考生,以及中高职贯通三二分段转段录取的考生不得参加高职院校自主招生录取。
拟报考考生须在填报志愿前认真查阅我校的招生网站,了解拟报考专业的具体报考要求。因未认真查阅专业报考要求而在填报志愿后无法获得报考资格的责任由考生自负。考生一经我校确认报考资格后不得更改所填报的考核类型及专业志愿,缴纳的考试费概不退费。
五、考核方式
学校自主招生采用“文化素质+职业技能”或“文化基础(含综合文化知识和专业综合理论,下同)+职业技能”的考核方式。学校根据生源类型不同,以相对统一的文化测试为基础,全面考核考生的综合素质和职业技能,实行分类考试、综合评价、择优录取。
壹
普通高职自主招生招收普通高中考生
采用“文化素质+职业技能”的考核方式,普通高中学生综合素质评价作为招生重要参考。“文化素质”采用学考成绩(满分值为450分);职业技能考核有两种考核方式,一种主要是对考生进行职业适应性测试,采用学校自主命题测试(简称“校测”,满分值为100分);另一种是采用“网上职业适应性联合测试”(以下简称“网测”,满分值为100分)方式。
1.“学考+网测”专业。电子商务、建筑工程技术、嵌入式技术与应用、工业机器人技术4个专业的职业技能考核采用“网测”方式。
选择“学考+网测”考核方式的考生根据附件1流程图指引登录网上报名系统选择相应考核方式,先网上缴费后进行预约测试,按照预约时间观看专业大类视频及完成测试。
每个考生可以选择最多2个视频进行观看,每个视频最多可进行两次观看及作答。考生在规定时间内自行完成观看视频、测试、打印“网测”成绩单,根据本人“网测”成绩情况,选择与网测专业大类视频相匹配的我校专业填报志愿。考生可根据“网测”专业大类情况和成绩选择报考我校1个专业志愿。
注意:拟报考学校相关专业的考生,务必选择报考专业对应的大类视频进行“网测”,否则无法报考。
2.“学考+校测”专业。水产养殖技术、茶艺与茶文化、食品智能加工技术3个专业的职业技能考核是“校测”,采用学校自主命题测试(简称“校测”,满分值为100分),现场面试的方式进行。
贰
普通高职自主招生招收中职考生
1.考核形式。
实行“文化基础+职业技能”的考核方式。综合文化知识和专业综合理论、职业技能占比例为4:3:3。中职考生入学考核总分满分值为500分,其中综合文化知识考核满分值为200分,专业综合理论考核满分值为150分,职业技能考核满分值为150分。
根据综合文化知识和专业综合理论、职业技能考核的权重比例为4:3:3,则考生总成绩=综合文化知识成绩(40%)+专业综合理论考核成绩(30%)+职业技能考核成绩(30%)。
2.考核内容。
文化基础考试的综合文化知识考试内容涵盖自然科学和人文科学基本知识、职业道德基本要求、人际交往基本常识、汉语言写作基本能力等技能型人才必备的实用性知识要求;专业综合理论考试的考试内容为与报考专业相关的综合理论知识。考核大纲请关注我校招生网。
叁
普通现代学徒制试点考生
实行“文化素质+职业技能”考核形式,主要侧重于职业技能考核,由我校自主命题、自行组织实施文化素质和职业技能考核,择优录取。“文化素质”及“职业技能”测试满分值合计100分,其中文化素质考核内容分值为40分,职业技能考核内容分值为60分。
六、考核时间及考核地点

壹
考核时间
2023年5月20日(周六)
上午9:00-11:30
下午2:00-4:30
(具体时间以准考证显示为准)
贰
考核地点
广东科贸职业学院清远校区,
地址:清远市清城区中宿路36号
七、录取办法
(一)普通高职自主招生录取办法
学校根据报考考生的专业志愿及成绩情况划定各专业最低录取分数线。原则上,拟录取高中考生的文化素质考核成绩(学考成绩)不得低于100分,拟录取中职考生的文化基础考核成绩不得低于考核满分值的40%(即不得低于140分);拟录取考生的职业技能考核成绩不得低于考核满分值的40%(即不得低于60分),其中普通高中生“网测”成绩不得低于“网测”满分值的60%(即不得低于60分);拟录取现代学徒制试点考生考核成绩不得低于考核满分值的40%(即不得低于40分)。“学考+网测”或“学考+校测”考核方式的总分合成方式为“学考成绩+网测成绩”或“学考成绩+校测成绩”;“文化基础+职业技能”考核方式的总分合成方式为“文化基础成绩+职业技能考核成绩”。
学校依据招生计划,根据考生合成总分从高分到低分录取考生。考生总分相同时,按职业技能考核成绩从高分到低分择优录取,无普通高考体检结果或体检不合格者不能被录取。
(二)普通现代学徒制试点招生录取办法
我校普通现代学徒制试点招生按照“学生自愿报考、普通现代学徒制考核录取”的原则,拟录取考生考核成绩不得低于考核满分值(100分)的40%(即不得低于40分),按“总分优先”的原则从高到低录取。“文化素质+职业技能”考核形式的总分合成方式为“文化素质成绩+职业技能成绩”。
(三)免试资格考生录取办法
根据国家和省有关文件精神,在校期间获得广东省中等职业学校技能大赛一、二等奖或全国职业院校技能大赛三等奖及以上奖项的中职学校应届生或毕业两年内的中职往届生报考我校,经我校核实资格、公示无异议后,符合相关要求的,可获免试资格。免试资格名单将上报广东省教育考试院和广东省教育厅核查,审核通过后方可获得正式免试资格。如省相关部门在审核过程中发现不符合条件,直接取消资格。
符合免试资格的中职考生,须在广东省2023年高职院校自主招生网上报名系统(https://pg.eeagd.cn/gzks)中按要求填报并上传证明材料,学校审核通过后,须填写“广东科贸职业学院2023年自主招生免试申请表”,并在5月13 日前寄送我校招生办邮箱。免试录取结果报学校招生工作领导小组批准,在学校招生网公示。我校招收免试考生获奖要求详见本校招生网站。
通过自主招生录取的考生,入学后不得申请转学,原则上不转专业。如确有特殊情形,按照《广东科贸职业学院转专业管理办法》有关规定执行。
(四)经学校招生领导小组审核后确定拟录取的考生名单,并在我校招生网站公示,公示期3天。公示无异议后,拟录取考生名单报广东省招生办公室审核备案,经省招生办公室审核通过的考生方可确认为正式录取,并在学校招生网站上公布。
(五)学校拟录取公示期间,若有考生自愿放弃,不再顺延录取后续考生。某专业生源不足时可以申请调整计划到生源充足的专业。
(六)报考学校自主招生并被录取的考生可参加夏季高考本科层次院校的录取,但不能参加夏季高考专科层次院校的招生录取。高职院校自主招生录取考生参加夏季高考被本科院校录取后,取消高职院校自主招生录取资格。我校不得接受被本科院校录取的考生报到注册。
八、普通现代学徒制试点人才培养
壹
培养模式
学校全面落实国家和省关于现代学徒制试点工作要求,牢牢把握现代学徒制“招生招工一体化、企业员工和学校学生双重身份、校企双主体育人”基本特征,加强对试点工作全过程、全方位管理,切实提高试点人才培养质量。普通现代学徒制试点采用在岗培养与学校培养相结合的人才培养模式,实行工学交替等学习形式,采取适合成人、方便就学、灵活多元的教学模式,探索线上与线下混合教学和网上教学,实施学分制管理改革。坚持“标准不降、模式多元、岗位培养、在岗成才”原则,集中学习不得低于总学时的40%,实践性教学学时原则上不得低于总学时的50%。教学地点设在合作企业。
贰
普通现代学徒制学籍管理
学生不得转学,不得转专业,原则上不得转入同一专业普通班;因应征入伍、生病等特殊原因经学校同意休学、复学后,学校和试点企业没有继续开展试点的,经学校、试点企业和学生协商一致,可按学校有关规定,转入同一专业普通班学习。
叁
毕业证书
普通现代学徒制试点考生与普通全日制新生同时入学。学生修完教育教学计划规定内容,成绩合格,达到毕业条件和要求,可获得广东科贸职业学院普通专科毕业证书。
九、体检要求
(一)参加学校自主招生考试的考生必须根据《关于做好广东省2023年普通高校招生体检工作的通知》(粤招〔2022〕7号)参加广东省普通高考体检,无广东省普通高考体检结果或体检不合格的考生一律不予录取。
(二)学校录取考生的体检标准按照教育部、卫生部、中国残疾人联合会颁布的《普通高等学校招生体检工作指导意见》(教学〔2003〕3号)和《教育部办公厅 卫生部办公厅关于普通高等学校招生学生入学身体检查取消乙肝项目检测有关问题的通知》(教学厅〔2010〕2号)的有关规定执行。
十、新生注册和复查
经本校高职自主招生所录取的考生,须在规定时间内办理缴交学费注册手续,逾期未注册者,作放弃入学资格处理。
高职自主招生录取新生报到时须核验考生高中阶段(含普通高中、中职、中专、职中、技校)学校毕业证书或同等学力证明,无相应证书证明将不予报到和注册。
新生入学三个月内,将对学生进行政治、文化、健康等方面的复查。对在报名和考试过程中有弄虚作假或其他违纪违规行为者,将按规定取消学籍。
十一、收费标准
学校收费标准按《关于调整公办普通高校学费的通知》(粤发改价格〔2016〕367号)和《广东省发展改革委 广东省教育厅 广东省财政厅关于印发<广东省普通高等学校学分制收费管理办法(2021年修订)>的通知》(粤发改规〔2021〕10号)公布的标准执行。
普通类专业学费 5128-6410元/生·学年;美术类专业学费10000元/生·学年;住宿费900-1500元/生·学年。
十二、资助学生政策
国家助学贷款、奖学金、助学金等奖学助学措施按照国家、广东省和学校相关规定执行。
本校设立优秀学生学业奖学金制度,设立扶贫助学基金,扶助家庭经济困难、品学兼优学生,同时提供勤工助学岗位,帮助贫困学生完成学业。
十三、监督与申诉
学校纪检室负责监察、监督学校招生工作,并接受相关申诉。
联 系 人:王老师
监督电话:0763-3987951
邮寄地址:广东省清远市清城区东城街道中宿路36号广东科贸职业学院行政楼103办公室。
十四、招生咨询及联系方式
咨询电话:0763-3989393,020-22014966
学校网址:www.gdkm.edu.cn
招生网址:
www.gdkm.edu.cn/Category_1344/Index.aspx
学校地址:广东省清远市清城区东城街道中宿路36号广东科贸职业学院行政楼407办公室
2023年自主招生QQ群:558597393
附件:
1.广东省2023年高职院校自主招生考生报考流程图

2.自主招生工作日程安排

3.中职就读专业证明(仅供参考)

4.自主招生免试申请表

5.自主招生考试费缴纳流程


6.自主招生考试费缴纳须知


招生咨询及联系方式



来源:广东科贸职业学院招就办
实习编辑:廖滟杰
① 凡本站注明“稿件来源:中国教育在线”的所有文字、图片和音视频稿件,版权均属本网所有,任何媒体、网站或个人未经本网协议授权不得转载、链接、转贴或以其他方式复制发表。已经本站协议授权的媒体、网站,在下载使用时必须注明“稿件来源:中国教育在线”,违者本站将依法追究责任。
② 本站注明稿件来源为其他媒体的文/图等稿件均为转载稿,本站转载出于非商业性的教育和科研之目的,并不意味着赞同其观点或证实其内容的真实性。如转载稿涉及版权等问题,请作者在两周内速来电或来函联系。
推荐高校
推荐学校
- 安徽电气工程学校
- 合肥市经贸旅游学校
- 广西华侨学校
- 南宁市第六职业技术学校
- 宾阳县职业技术学校
- 贵港市民族职业技术学校
- 容县职业中等专业学校
- 环江毛南族自治县职业技术学校
- 贵阳经济技术学校
- 黔西市中等职业学校
- 海南省工业学校
- 海南省商业学校
- 海南省经济技术学校
- 海南省机电工程学校
- 海南省华侨商业学校
- 海南省银行学校
- 海南省农垦海口中等专业学校
- 海南省交通学校
- 海南省海口旅游职业学校
- 文昌市中等职业技术学校
- 海口华健幼师职业学校
- 石家庄同创铁路运输学校
- 武汉市第二轻工业学校
- 武汉市仪表电子学校
- 武汉市黄陂区职业技术学校
- 武汉助产学校
- 湖北现代科技学校
- 哈尔滨航运学校
- 哈尔滨市现代服务中等职业技术学校
- 哈尔滨市航空服务中等专业学校
- 哈尔滨市龙江旅游中等职业技术学校
- 黑龙江医药卫生学校
- 哈尔滨市铁乘中等专业学校
- 黑龙江省林业卫生学校
- 南昌工业工程学校
- 南昌市第一中等专业学校
- 信丰中等专业学校
- 井冈山市旅游中等专业学校
- 沈阳现代制造服务学校
- 沈阳市信息工程学校
- 沈阳市旅游学校
- 临沂新世纪职业中等专业学校
- 临沂兴华职业中等专业学校
- 山东省临沂卫生学校
- 潍坊豪迈科技职业中等专业学校
- 潍坊弘景中医药学校
- 陕西省商业学校
- 西安交通职业学校
- 韩城市职业中等专业学校
- 上海信息技术学校
- 上海市建筑工程学校
- 上海港湾学校
- 四川省食品药品学校
- 四川省乐山市竹根职业中专学校
- 乐山市计算机学校
- 重庆市经贸中等专业学校
- 重庆市渝中职业教育中心
- 重庆市旅游学校
- 重庆市立信职业教育中心
- 重庆市九龙坡职业教育中心
- 重庆市育才职业教育中心
- 重庆市涪陵区职业教育中心
- 重庆市黔江区民族职业教育中心
- 重庆市大足职业教育中心
- 重庆市轻工业学校
- 四川仪表工业学校
- 重庆市江南职业学校
- 重庆市医药学校
- 重庆财政学校
- 重庆市梁平职业技术学校
- 重庆市涪陵信息技术学校
- 丽江民族中等专业学校
- 长治市超越学校
- 沈阳市汽车工程学校
- 临沂电力学校
- 临沂市工业学校
- 合肥工业学校
- 台山市敬修职业技术学校
- 上海市工艺美术学校
- 重庆中意职业技术学校
- 重庆万州商贸中等专业学校
- 重庆市涪陵创新计算机学校
- 重庆铁路运输技师学院
- 重庆市武隆区职业教育中心
- 四川省质量技术监督学校
- 新安县职业高级中学
- 黑龙江省贸易经济学校
- 黄麓师范学校
- 江西省医药学校
- 江西省信息科技学校
- 江西省建筑工业学校
- 江西省化学工业学校
- 江西省民政学校
- 九江市理工职业技术学校
- 九江庐山西海艺术学校
- 赣州应用技术职业学校
- 南康区电子工业技术学校
- 赣州旅游职业学校
- 吉安应用工程学校
- 吉安市特殊教育学校
- 上饶市信州理工学校
- 武汉市第一职业教育中心
- 海南省财税学校
- 海南旅游经济贸易学校
- 海南南方民族艺术学校
- 海南省万宁市职业技术学校
- 海南珠江源高级职业技术学校
- 海南职业外语旅游学校
- 海南城市职业技术学校
- 西安现代职业高中
- 广州市信息技术职业学校
- 广州市旅游商务职业学校
- 广州市幼儿师范学校
- 广州市交通运输职业学校
- 广州市财经商贸职业学校
- 广州市司法职业学校
- 广州市医药职业学校
- 广州市轻工职业学校
- 广州市纺织服装职业学校
- 广州市侨光财经职业技术学校
- 广州市黄埔职业技术学校
- 广州市番禺区职业技术学校
- 广州市花都区理工职业技术学校
- 广州市增城区职业技术学校
- 广州市增城区卫生职业技术学校
- 广州市增城区东方职业技术学校
- 广州市南沙区岭东职业技术学校
- 珠海市新思维中等职业学校
- 江门市工贸职业技术学校
- 江门雅图仕职业技术学校
- 开平市机电中等职业技术学校
- 广州市贸易职业高级中学
- 广州市海珠工艺美术职业学校
- 广州市从化区职业技术学校
- 台山市培英职业技术学校
- 开平市吴汉良理工学校
- 鹤山市职业技术学校
- 恩平市中等职业技术学校
- 成都广信数字技术职业学校
- 重庆市开州区巨龙中等职业技术学校
- 重庆市梁平职业教育中心
- 重庆市永川职业教育中心
- 重庆市龙门浩职业中学校
- 重庆市女子职业高级中学
- 重庆工商学校
- 海南省旅游学校
- 东方市职业技术学校
- 陵水黎族自治县职业中等专业学校
- 临高县中等职业技术学校
- 新余市职业教育中心(新余技师学院)
- 会昌中等专业学校
- 南康中等专业学校
- 上犹中等专业学校
- 赣州市赣县中等专业学校
- 龙南中等专业学校
- 上高中等专业学校
- 玉山中等专业学校
- 永新中等专业学校
- 东乡机电中等专业学校
- 嫩江市职业技术教育中心学校
- 沈阳市艺术幼儿师范学校
- 江西工程学校
- 瑞金中等专业学校
- 丰城中等专业学校
- 德兴市职业中专学校
- 儋州市中等职业技术学校
- 海南省农林科技学校
- 海南省民族技工学校
- 海南省文化艺术学校
- 海南省第二卫生学校
- 重庆市护士学校
- 重庆市体育运动学校
- 重庆市渝东卫生学校
- 贵州省交通运输学校
- 南昌汽车机电学校
- 江西九江科技中等专业学校
- 石家庄装备制造学校
- 广西银行学校
- 佛山市顺德区中等专业学校
- 武汉市第二职业教育中心学校
- 重庆市三峡水利电力学校
- 重庆市农业学校
- 重庆艺术学校
- 海南(海口)特殊教育学校
- 榆次区职业技术学校
- 阜阳卫生学校
- 德安县中等职业技术学校
- 分宜县职业技术学校
- 江西省冶金工业学校
- 石城县职业技术学校
- 永丰县职业中等专业学校
- 黎川县职业中等专业学校
- 海南省农业广播电视学校
- 黔西市水西中等职业学校
- 海南雅典职业技术学校
- 海南省民航职业学校
- 浙江医药技术学校
- 南昌铁路保安中等专业学校
- 江西泛美艺术中等专业学校
- 三亚海洋职业技术学校
- 海口经济学院附属艺术学校
- 海南立有美术职业技术学校
- 重庆市南丁卫生职业学校
- 重庆市万州电子信息工程学校
- 成都核瑞工程职业技术学校
- 南昌向远轨道技术学校
- 赣北电子工业学校
- 广州市城市建设职业学校
- 永济市职业中专学校
- 樟树市职业技术学校
- 海南省农业学校(海南省科技学校)
- 佛山市顺德区北滘职业技术学校
- 佛山市顺德区陈登职业技术学校
- 江门市第一职业高级中学
- 江门市新会机电职业技术学校
- 广州市荔湾区外语职业高级中学
- 江西省交通运输学校
- 江西省建设工程学校
- 江西省通用技术工程学校
- 江西省轻工业科技中等专业学校
- 南昌市进贤县职业技术高级中学
- 重庆市万州现代信息工程学校
- 重庆市合川教师进修学校
- 重庆市巫山县职业教育中心
- 重庆市云阳职业教育中心
- 重庆市奉节职业教育中心
- 重庆市丰都县职业教育中心
- 重庆市巫溪县职业教育中心
- 重庆市北碚职业教育中心
- 重庆市商务学校
- 重庆市开州区职业教育中心
- 重庆市垫江县职业教育中心
- 重庆市工艺美术学校
- 重庆市垫江县第一职业中学校
- 秀山土家族苗族自治县职业教育中心
- 重庆工业管理职业学校
- 重庆市两江职业教育中心
- 重庆市万盛职业教育中心
- 重庆市潼南职业教育中心
- 重庆光华女子职业中等专业学校
- 重庆市铜梁职业教育中心
- 重庆市璧山职业教育中心
- 重庆市涪陵第一职业中学校
- 重庆市城口县职业教育中心
- 重庆市酉阳职业教育中心
- 彭水苗族土家族自治县职业教育中心
- 重庆市綦江职业教育中心
- 重庆市忠县职业教育中心
- 共青中医药学校
- 九江市柴桑区中等职业技术学校
- 大余县职业中等专业学校
- 余干县英才职业学校
- 江西省遂川县职业中学
- 抚州信息工程学校
- 赣州市军科职业技术学校
- 上饶市信赖工艺美术学校
- 赣州现代科技职业学校
- 贵阳职业技术学院
- 密山市职业技术教育中心学校
- 黑龙江旅游职业技术学院
- 黑龙江林业职业技术学院
- 广州市电子商务技工学校
- 安徽省徽州师范学校
- 安徽建设学校
- 都江堰市职业中学
- 巴中职业技术学院
- 红河州特殊教育中等专业学校
- 黑龙江省伊春卫生学校
- 陕西省泾阳职业中等专业学校
- 武汉华中艺术学校
- 武汉市工业科技学校
- 武汉长江职业中等专业学校
- 孝感思创信息科技学校
- 日照市技师学院
- 青岛市技师学院
- 重庆市交通高级技工学校
- 重庆交通运输高级技工学校
- 重庆市工业技师学院
- 重庆市聚英技工学校
- 重庆市城市建设高级技工学校
- 重庆能源工业技师学院
- 共青技工学校
- 江西文理技师学院
- 成都职业技术学校
- 大庆技师学院
- 南昌华中技工学校
- 共青铁路工程技工学校
- 于都新长征技工学校
- 南昌当代艺术学校
- 重庆市万州职业教育中心
- 江西上饶东南智慧技工学校
- 江西省石油技工学校
- 广西工贸高级技工学校
- 宜春市技术工人学校
- 东乡高级技工学校
- 江西新余南铁技工学校
- 广州城建技工学校
- 重庆市艺才高级技工学校
- 上饶信工技工学校
- 淮南世际艺术学校
- 合肥竹稞技工学校
- 合肥高科经济技工学校
- 杭州市第二机械技工学校
- 上海南湖职业技术学院(中职部)
- 上海震旦职业学院有限公司(中职部)
- 上海电子信息职业技术学院(中职部)
- 上海交通职业技术学院(中职部)
- 上海农林职业技术学院(中职部)
- 成都市技师学院
- 四川核工业技师学院
- 哈尔滨铁道技师学院
- 海南省技师学院
- 海南省三亚技师学院
- 海南新东方烹饪高级技工学校
- 海南食品药品技工学校
- 洋浦经济开发区高级技工学校
- 台山市联合职业技术学校
- 上海科创职业技术学院(中职部)
- 上海现代化工职业学院(中职部)
- 上海建设管理职业技术学院(中职部)
- 南昌市望成技工学校
- 海南丽波技工学校
- 海南省交通高级技工学校
- 西安西京职业高级中学

中国教育在线













