(二)夏季高考艺术类志愿填报
72.艺术类志愿填报的基本路径是什么?
答:第一步,明确艺术类录取办法。

第二步,明确报考资格。报考艺术类本科考生按照文化课成绩+专业课成绩确定报考资格。

第三步,选择报考院校及专业。一要按照录取批次合理填报院校志愿。建议考生根据自己的艺术专业成绩情况,按照提前院校报考、平行志愿院校报考、自身专业校考成绩(综合成绩)占位靠前的院校报考。二要认真选报专业。我省美术类、文学编导类、舞蹈类、书法类统考科目下所覆盖的招生专业数量多,考生在认可统考成绩的院校中,根据自身特长和优势,分录取批次合理选择报考的专业志愿。批次报考顺序建议:提前批招生院校、艺术类本科批院校。艺术类本科批平行志愿填报时,按照招生院校、招生专业、招生计划、参照往年录取数据,分梯度降序安排志愿顺序。

第四步,正式填报志愿。考生利用志愿填报辅助系统,验证艺术类志愿填报的合规性,艺术类本科批统考、联考以及专科批可以生成志愿预填表。在规定时间内,登陆山东省教育招生考试院网站,正式填报志愿。
73.艺术类招生专业划分为几个专业类别?
答:根据艺术类专业的不同属性,山东省将招生专业划分为美术类、文学编导类、书法类、舞蹈类、音乐类、播音主持类、影视戏剧表演类、服装表演类、航空服务艺术类、摄影类、其他类等11个专业类别。其中,“其他类”仅限独立设置本科艺术院校个别无法对应另外10个类别的专业使用,相关高校须与山东省教育招生考试院协商一致后向社会公布。
74.艺术类分几个批次?每个批次有哪些类型的招生?
答:艺术类分为本科提前批、本科批、专科批三个录取批次,录取工作按三个批次依次进行。
本科提前批。包括独立设置本科艺术院校(含部分艺术类本科专业参照执行的少数高校),中央部门属高校及部分省属高校除美术类专业之外的艺术类专业,省属公费师范生、市级政府委托培养师范生专业招生。
本科批。包括除提前批之外的所有艺术类本科招生。
专科批。包括所有艺术类专科招生。
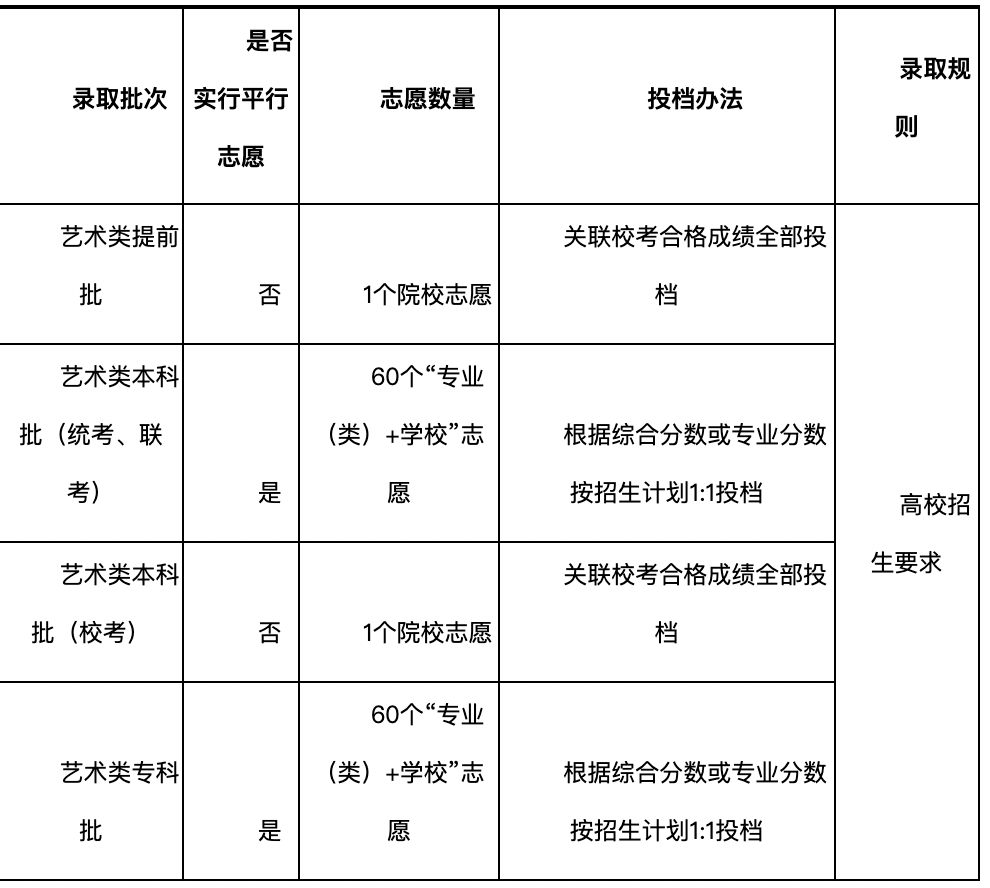
75.艺术类本科提前批志愿怎样设置?填报要求是什么?
答:安排2次志愿填报,均实行以学校为单位的志愿模式,设1个高校志愿。美术类、文学编导类、书法类、舞蹈类每个高校志愿均设4个专业志愿及1个专业服从调剂志愿(同一专业类别且成绩使用类型相同),其他类高校志愿内只可填报1个专业志愿。省属公费师范生艺术类专业可填报25个专业志愿,专业志愿由“专业+定向就业市”构成。市级委托培养师范生艺术类专业招生,“招生高校+专业+委培市”为1个独立的高校志愿,高校志愿内只可填报1个专业志愿。
填报独立设置的艺术院校及参照独立设置艺术院校执行的院校本科专业志愿,不受我省艺术类本科文化控制线限制。填报提前批其他院校本科各类别的专业志愿,须达到我省艺术类相应类别本科文化控制线。
76.艺术类本科批平行志愿怎样设置?
答:安排3次志愿填报。统考、联考专业(专业类)实行平行志愿,均实行以“专业(专业类)+学校”为单位的志愿模式,1个“专业(专业类)+学校”为1个志愿,考生每次志愿填报的数量不超过60个。
77.艺术类本科批平行志愿填报要求是什么?
答:考生须达到艺术类相关专业类别本科文化控制线方能填报艺术类本科批志愿。
第1次志愿填报:艺术类本科文化控制线上考生填报本科志愿。
第2次志愿填报:第1次志愿录取结束后,公布院校剩余计划,进行第2次志愿填报,艺术类本科文化控制线上未录取考生可填报。
第3次志愿填报:第2次志愿录取结束后,如仍有招生计划未完成,则进行第3次志愿填报,艺术类本科文化控制线上未录取考生可填报。
78.艺术类本科批校考志愿怎样设置?填报要求是什么?
答:艺术类本科批校考专业安排3次志愿填报,不实行平行志愿,实行以学校为单位的志愿模式,每次只能填报1个高校志愿和1个专业志愿。
考生须达到艺术类相关专业类别本科文化控制线方能填报。
79.艺术类专科批志愿怎样设置?
答:安排2次志愿填报。经教育部批准、可以组织专业校考的部分专业(专业类),不实行平行志愿,每次填报1个高校志愿和1个专业志愿;其他专业分类别实行平行志愿,按“专业(专业类)+学校”志愿模式填报,考生每次志愿填报数量不超过60个。
80.艺术类专科批志愿填报要求?
答:第1次志愿填报:艺术类专科文化控制线上考生填报专科志愿。
第2次志愿填报:第1次志愿录取结束后,如有招生计划未完成,则进行第2次志愿填报,艺术类专科文化控制线上未录取考生可填报。
81.艺术类统考专业平行志愿投档时如何排序?艺术类联考专业平行志愿投档时如何排序?
答:除舞蹈类之外的美术类、文学编导类、书法类统考专业,根据综合分数从高到低排序投档。舞蹈类统考专业,根据专业成绩从高到低排序投档。
播音主持类、航空服务艺术类联考专业,根据综合分数从高到底排序投档。音乐类、影视戏剧表演类、服装表演类联考专业,根据专业成绩从高到低顺序投档。
82.美术类、文学编导类、书法类统考专业综合分数如何计算?播音主持类、航空服务艺术类联考专业综合分数如何计算?
答:

83.报考科类选择艺术类的考生没有取得艺术类专业合格成绩,可以转为普通类考生填报志愿吗?
答:我省艺术类考生系统默认兼报普通类,因此无论专业成绩或省统考成绩是否合格,只要高考成绩达到普通类相应分段线,均能转报普通类志愿。
84.美术类、文学编导类、书法类、舞蹈类考生艺术统考不合格,可以参加学校专业测试吗?
答:不可以。未达到当年省级统考美术类、文学编导类、书法类、舞蹈类专业统考本科合格线的考生,没有资格参加招生院校组织的相应类别本科专业校考。考生即使报名参加了校考,也不能参加后续投档及录取。
85.美术类、文学编导类统考成绩如何使用?书法类、舞蹈类统考成绩如何使用?
答:除经教育部批准的部分独立设置本科艺术院校(含部分艺术类本科专业参照执行的少数高校)外,其他院校美术类、文学编导类本科专业均使用省级统考成绩作为专业成绩,高校不得再单独组织校考。
除经教育部批准的部分独立设置本科艺术院校(含部分艺术类本科专业参照执行的少数高校)、中央部门所属高校、原211工程高校外,其他院校书法类、舞蹈类本科专业原则上使用省级统考成绩作为专业成绩,高校不再组织校考。
所有在山东省招生的美术类、文学编导类、书法类、舞蹈类专科专业均使用相应艺术统考成绩作为考生的专业考试成绩。
86.非统考类专业考生可以填报哪些院校志愿?
答:校考专业考生可填报其取得联考合格证院校相关专业,或者填报取得校考合格证院校相关专业,亦可填报“承认其他院校校考成绩”院校相关专业,上述三种类型也不允许兼报。填报“承认其他院校校考成绩”专业时,考生取得合格证专业名称须与报考专业名称完全一致(含招考方向的专业是否要求方向也完全一致,由院校确定)。
87.艺术类专业合格考生是否可以兼报普通类志愿?
答:取得艺术类专业合格成绩的考生在同一批次内,可选择填报艺术类志愿或普通类志愿,且只能选择其中一类填报;但普通类考生不能填报艺术类志愿。
88.航空服务艺术与管理专业与空中乘务专业有什么区别?
答:航空服务艺术与管理,是自2019年我国高校设置的本科专业,学位授予门类为艺术学,修业年限为四年,专业层次本科。该专业是艺术类本科专业。考生需取得我省航空服务艺术类联考合格成绩或招生院校校考合格成绩,且文化成绩达到航空服务艺术类本科录取控制线(普通类一段线的75%),方可报考志愿。
空中乘务专业是普通类高职(专科)专业,不属于艺术类专业。不是所有高校的空乘专业都需要专业测试(面试),具体要求请考生查阅高校招生章程或详询学校。高校明确要求空乘专业测试的,专业测试(面试)合格考生方可报考。
① 凡本站注明“稿件来源:中国教育在线”的所有文字、图片和音视频稿件,版权均属本网所有,任何媒体、网站或个人未经本网协议授权不得转载、链接、转贴或以其他方式复制发表。已经本站协议授权的媒体、网站,在下载使用时必须注明“稿件来源:中国教育在线”,违者本站将依法追究责任。
② 本站注明稿件来源为其他媒体的文/图等稿件均为转载稿,本站转载出于非商业性的教育和科研之目的,并不意味着赞同其观点或证实其内容的真实性。如转载稿涉及版权等问题,请作者在两周内速来电或来函联系。
推荐高校
推荐学校
- 安徽电气工程学校
- 合肥市经贸旅游学校
- 广西华侨学校
- 南宁市第六职业技术学校
- 宾阳县职业技术学校
- 贵港市民族职业技术学校
- 容县职业中等专业学校
- 环江毛南族自治县职业技术学校
- 贵阳经济技术学校
- 黔西市中等职业学校
- 海南省工业学校
- 海南省商业学校
- 海南省经济技术学校
- 海南省机电工程学校
- 海南省华侨商业学校
- 海南省银行学校
- 海南省农垦海口中等专业学校
- 海南省交通学校
- 海南省海口旅游职业学校
- 文昌市中等职业技术学校
- 海口华健幼师职业学校
- 石家庄同创铁路运输学校
- 武汉市第二轻工业学校
- 武汉市仪表电子学校
- 武汉市黄陂区职业技术学校
- 武汉助产学校
- 湖北现代科技学校
- 哈尔滨航运学校
- 哈尔滨市现代服务中等职业技术学校
- 哈尔滨市航空服务中等专业学校
- 哈尔滨市龙江旅游中等职业技术学校
- 黑龙江医药卫生学校
- 哈尔滨市铁乘中等专业学校
- 黑龙江省林业卫生学校
- 南昌工业工程学校
- 南昌市第一中等专业学校
- 信丰中等专业学校
- 井冈山市旅游中等专业学校
- 沈阳现代制造服务学校
- 沈阳市信息工程学校
- 沈阳市旅游学校
- 临沂新世纪职业中等专业学校
- 临沂兴华职业中等专业学校
- 山东省临沂卫生学校
- 潍坊豪迈科技职业中等专业学校
- 潍坊弘景中医药学校
- 陕西省商业学校
- 西安交通职业学校
- 韩城市职业中等专业学校
- 上海信息技术学校
- 上海市建筑工程学校
- 上海港湾学校
- 四川省食品药品学校
- 四川省乐山市竹根职业中专学校
- 乐山市计算机学校
- 重庆市经贸中等专业学校
- 重庆市渝中职业教育中心
- 重庆市旅游学校
- 重庆市立信职业教育中心
- 重庆市九龙坡职业教育中心
- 重庆市育才职业教育中心
- 重庆市涪陵区职业教育中心
- 重庆市黔江区民族职业教育中心
- 重庆市大足职业教育中心
- 重庆市轻工业学校
- 四川仪表工业学校
- 重庆市江南职业学校
- 重庆市医药学校
- 重庆财政学校
- 重庆市梁平职业技术学校
- 重庆市涪陵信息技术学校
- 丽江民族中等专业学校
- 长治市超越学校
- 沈阳市汽车工程学校
- 临沂电力学校
- 临沂市工业学校
- 合肥工业学校
- 台山市敬修职业技术学校
- 上海市工艺美术学校
- 重庆中意职业技术学校
- 重庆万州商贸中等专业学校
- 重庆市涪陵创新计算机学校
- 重庆铁路运输技师学院
- 重庆市武隆区职业教育中心
- 四川省质量技术监督学校
- 新安县职业高级中学
- 黑龙江省贸易经济学校
- 黄麓师范学校
- 江西省医药学校
- 江西省信息科技学校
- 江西省建筑工业学校
- 江西省化学工业学校
- 江西省民政学校
- 九江市理工职业技术学校
- 九江庐山西海艺术学校
- 赣州应用技术职业学校
- 南康区电子工业技术学校
- 赣州旅游职业学校
- 吉安应用工程学校
- 吉安市特殊教育学校
- 上饶市信州理工学校
- 武汉市第一职业教育中心
- 海南省财税学校
- 海南旅游经济贸易学校
- 海南南方民族艺术学校
- 海南省万宁市职业技术学校
- 海南珠江源高级职业技术学校
- 海南职业外语旅游学校
- 海南城市职业技术学校
- 西安现代职业高中
- 广州市信息技术职业学校
- 广州市旅游商务职业学校
- 广州市幼儿师范学校
- 广州市交通运输职业学校
- 广州市财经商贸职业学校
- 广州市司法职业学校
- 广州市医药职业学校
- 广州市轻工职业学校
- 广州市纺织服装职业学校
- 广州市侨光财经职业技术学校
- 广州市黄埔职业技术学校
- 广州市番禺区职业技术学校
- 广州市花都区理工职业技术学校
- 广州市增城区职业技术学校
- 广州市增城区卫生职业技术学校
- 广州市增城区东方职业技术学校
- 广州市南沙区岭东职业技术学校
- 珠海市新思维中等职业学校
- 江门市工贸职业技术学校
- 江门雅图仕职业技术学校
- 开平市机电中等职业技术学校
- 广州市贸易职业高级中学
- 广州市海珠工艺美术职业学校
- 广州市从化区职业技术学校
- 台山市培英职业技术学校
- 开平市吴汉良理工学校
- 鹤山市职业技术学校
- 恩平市中等职业技术学校
- 成都广信数字技术职业学校
- 重庆市开州区巨龙中等职业技术学校
- 重庆市梁平职业教育中心
- 重庆市永川职业教育中心
- 重庆市龙门浩职业中学校
- 重庆市女子职业高级中学
- 重庆工商学校
- 海南省旅游学校
- 东方市职业技术学校
- 陵水黎族自治县职业中等专业学校
- 临高县中等职业技术学校
- 新余市职业教育中心(新余技师学院)
- 会昌中等专业学校
- 南康中等专业学校
- 上犹中等专业学校
- 赣州市赣县中等专业学校
- 龙南中等专业学校
- 上高中等专业学校
- 玉山中等专业学校
- 永新中等专业学校
- 东乡机电中等专业学校
- 嫩江市职业技术教育中心学校
- 沈阳市艺术幼儿师范学校
- 江西工程学校
- 瑞金中等专业学校
- 丰城中等专业学校
- 德兴市职业中专学校
- 儋州市中等职业技术学校
- 海南省农林科技学校
- 海南省民族技工学校
- 海南省文化艺术学校
- 海南省第二卫生学校
- 重庆市护士学校
- 重庆市体育运动学校
- 重庆市渝东卫生学校
- 贵州省交通运输学校
- 南昌汽车机电学校
- 江西九江科技中等专业学校
- 石家庄装备制造学校
- 广西银行学校
- 佛山市顺德区中等专业学校
- 武汉市第二职业教育中心学校
- 重庆市三峡水利电力学校
- 重庆市农业学校
- 重庆艺术学校
- 海南(海口)特殊教育学校
- 榆次区职业技术学校
- 阜阳卫生学校
- 德安县中等职业技术学校
- 分宜县职业技术学校
- 江西省冶金工业学校
- 石城县职业技术学校
- 永丰县职业中等专业学校
- 黎川县职业中等专业学校
- 海南省农业广播电视学校
- 黔西市水西中等职业学校
- 海南雅典职业技术学校
- 海南省民航职业学校
- 浙江医药技术学校
- 南昌铁路保安中等专业学校
- 江西泛美艺术中等专业学校
- 三亚海洋职业技术学校
- 海口经济学院附属艺术学校
- 海南立有美术职业技术学校
- 重庆市南丁卫生职业学校
- 重庆市万州电子信息工程学校
- 成都核瑞工程职业技术学校
- 南昌向远轨道技术学校
- 赣北电子工业学校
- 广州市城市建设职业学校
- 永济市职业中专学校
- 樟树市职业技术学校
- 海南省农业学校(海南省科技学校)
- 佛山市顺德区北滘职业技术学校
- 佛山市顺德区陈登职业技术学校
- 江门市第一职业高级中学
- 江门市新会机电职业技术学校
- 广州市荔湾区外语职业高级中学
- 江西省交通运输学校
- 江西省建设工程学校
- 江西省通用技术工程学校
- 江西省轻工业科技中等专业学校
- 南昌市进贤县职业技术高级中学
- 重庆市万州现代信息工程学校
- 重庆市合川教师进修学校
- 重庆市巫山县职业教育中心
- 重庆市云阳职业教育中心
- 重庆市奉节职业教育中心
- 重庆市丰都县职业教育中心
- 重庆市巫溪县职业教育中心
- 重庆市北碚职业教育中心
- 重庆市商务学校
- 重庆市开州区职业教育中心
- 重庆市垫江县职业教育中心
- 重庆市工艺美术学校
- 重庆市垫江县第一职业中学校
- 秀山土家族苗族自治县职业教育中心
- 重庆工业管理职业学校
- 重庆市两江职业教育中心
- 重庆市万盛职业教育中心
- 重庆市潼南职业教育中心
- 重庆光华女子职业中等专业学校
- 重庆市铜梁职业教育中心
- 重庆市璧山职业教育中心
- 重庆市涪陵第一职业中学校
- 重庆市城口县职业教育中心
- 重庆市酉阳职业教育中心
- 彭水苗族土家族自治县职业教育中心
- 重庆市綦江职业教育中心
- 重庆市忠县职业教育中心
- 共青中医药学校
- 九江市柴桑区中等职业技术学校
- 大余县职业中等专业学校
- 余干县英才职业学校
- 江西省遂川县职业中学
- 抚州信息工程学校
- 赣州市军科职业技术学校
- 上饶市信赖工艺美术学校
- 赣州现代科技职业学校
- 贵阳职业技术学院
- 密山市职业技术教育中心学校
- 黑龙江旅游职业技术学院
- 黑龙江林业职业技术学院
- 广州市电子商务技工学校
- 安徽省徽州师范学校
- 安徽建设学校
- 都江堰市职业中学
- 巴中职业技术学院
- 红河州特殊教育中等专业学校
- 黑龙江省伊春卫生学校
- 陕西省泾阳职业中等专业学校
- 武汉华中艺术学校
- 武汉市工业科技学校
- 武汉长江职业中等专业学校
- 孝感思创信息科技学校
- 日照市技师学院
- 青岛市技师学院
- 重庆市交通高级技工学校
- 重庆交通运输高级技工学校
- 重庆市工业技师学院
- 重庆市聚英技工学校
- 重庆市城市建设高级技工学校
- 重庆能源工业技师学院
- 共青技工学校
- 江西文理技师学院
- 成都职业技术学校
- 大庆技师学院
- 南昌华中技工学校
- 共青铁路工程技工学校
- 于都新长征技工学校
- 南昌当代艺术学校
- 重庆市万州职业教育中心
- 江西上饶东南智慧技工学校
- 江西省石油技工学校
- 广西工贸高级技工学校
- 宜春市技术工人学校
- 东乡高级技工学校
- 江西新余南铁技工学校
- 广州城建技工学校
- 重庆市艺才高级技工学校
- 上饶信工技工学校
- 淮南世际艺术学校
- 合肥竹稞技工学校
- 合肥高科经济技工学校
- 杭州市第二机械技工学校
- 上海南湖职业技术学院(中职部)
- 上海震旦职业学院有限公司(中职部)
- 上海电子信息职业技术学院(中职部)
- 上海交通职业技术学院(中职部)
- 上海农林职业技术学院(中职部)
- 成都市技师学院
- 四川核工业技师学院
- 哈尔滨铁道技师学院
- 海南省技师学院
- 海南省三亚技师学院
- 海南新东方烹饪高级技工学校
- 海南食品药品技工学校
- 洋浦经济开发区高级技工学校
- 台山市联合职业技术学校
- 上海科创职业技术学院(中职部)
- 上海现代化工职业学院(中职部)
- 上海建设管理职业技术学院(中职部)
- 南昌市望成技工学校
- 海南丽波技工学校
- 海南省交通高级技工学校
- 西安西京职业高级中学

中国教育在线








