中国教育在线
中国教育在线
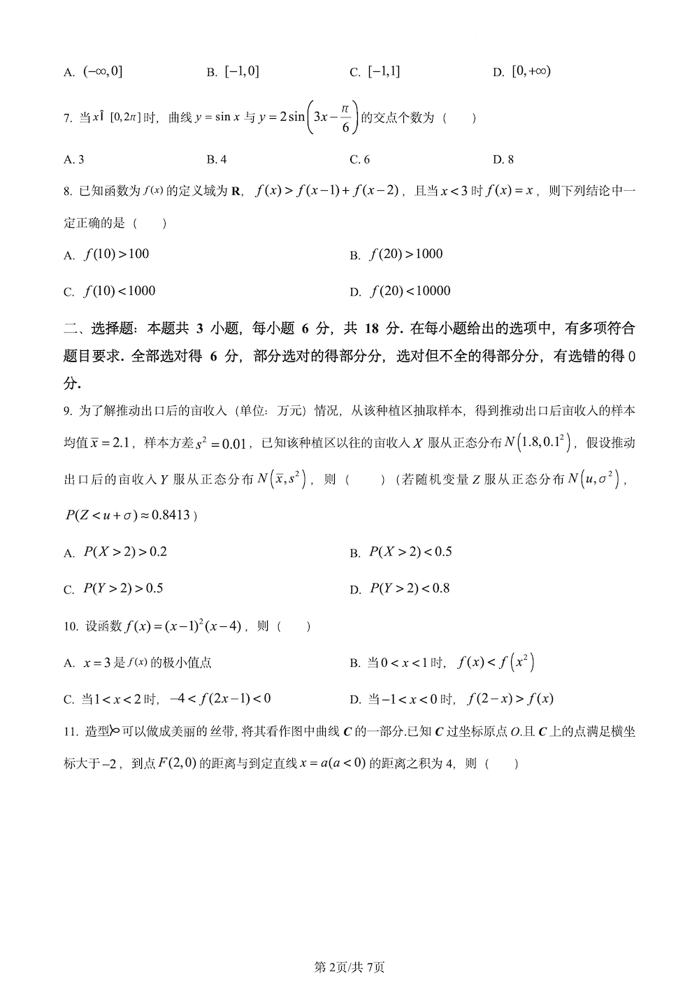
2024年高考新课标一卷数学真题
2024-06-12
作者:
关注掌上高考


温馨提示:模拟志愿填报用掌上高考,信息丰富准确,一键生成“冲-稳-保”志愿。点击此处,开始精准填报吧!

  2024年高考于6月7日起开始举行,中国教育在线·掌上高考在考试后及时发布2024年高考试题、答案以及高考试题解析。请广大考生、家长及时关注,同时祝广大考生在2024年高考中取得优异成绩,圆梦理想大学!以下是2024年高考新课标一卷数学试题:

2024年高考真题及答案

免责声明:

① 凡本站注明“稿件来源:中国教育在线”的所有文字、图片和音视频稿件,版权均属本网所有,任何媒体、网站或个人未经本网协议授权不得转载、链接、转贴或以其他方式复制发表。已经本站协议授权的媒体、网站,在下载使用时必须注明“稿件来源:中国教育在线”,违者本站将依法追究责任。

② 本站注明稿件来源为其他媒体的文/图等稿件均为转载稿,本站转载出于非商业性的教育和科研之目的,并不意味着赞同其观点或证实其内容的真实性。如转载稿涉及版权等问题,请作者在两周内速来电或来函联系。

推荐高校

    推荐学校

    中职院校
    相关新闻