为贯彻落实国家、浙江省中长期教育改革和发展规划纲要精神,深化高校考试招生制度改革,进一步推进浙江省高校招生“三位一体”综合评价改革工作,积极探索多元化招生考试评价体系,优化人才选拔机制,结合学校实际,制定本章程。现公布如下:
一、招生计划
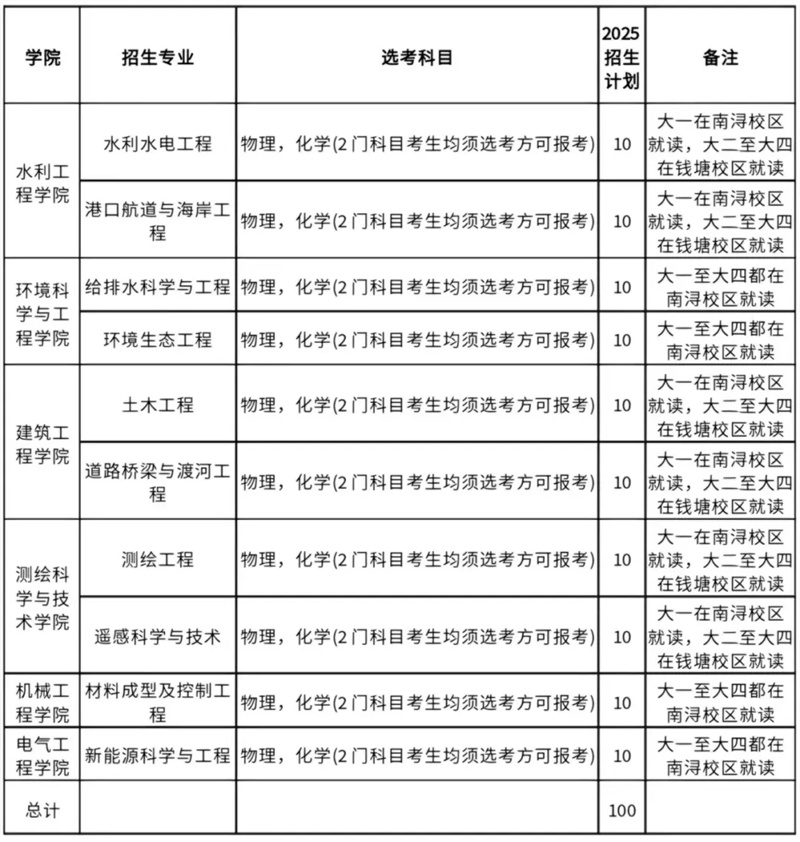
学校“三位一体”综合评价招生面向浙江省招生,总计划数100名,均为普通类提前录取。具体招生专业、选考科目、计划数如下表:

二、选拔对象
已经参加2025年浙江省普通高校招生考试报名,品德优良,身心健康,综合素质较高,具有一定学科特长和创新潜质的高中毕业生。
三、报考条件
1.普通类考生:学业水平测试(以下简称高中学考)各科目成绩均合格,符合招生专业选考科目要求,综合素质评价达到B等及以上,同时符合以上条件者均可报名。
2.素质特长类考生:符合普通类报名条件且满足专项条件(详见我校三位一体报名系统)之一者可申请报考素质特长类。
考生报名时的学业水平测试成绩(高中学考)、综合素质评价以三位一体”网上报名截止日期前已取得的成绩为准(依据浙江省考试院提供的“浙江省高校招生考试信息管理系统”下载数据)。
四、报名方式
1.网上报名
凡符合报名条件的考生登录浙江水利水电学院招生网,点击“‘三位一体’综合评价招生报名系统”,根据网上提示的报名流程办理相关手续。为促进考生理性、有序报考,提升人才选拔的精准性和科学性,每位考生可报考包括我校在内的省内地方属试点高校总数不得超过4所(高校范围以《浙江省教育考试院关于做好2025年三位一体综合评价招生工作的通知》为准)。
2.材料上传
申请人所有书面材料须通过扫描(或拍照)转成图片(JPG格式,单张图片大小不超过3M)在2025年3月20日17:00前上传到报名系统中,请确保上传的各项材料清晰可读。具体上传材料如下:
(1)高中阶段获奖证书或获奖资格证明材料拍照原件上传(须考生所在中学教务部门盖章确认),不超过5项,同类获奖证明材料选取最高级别;
(2)本人身份证正反面(放同一页复印或拍照)上传(综合测试报到当天须带原件备查);
上述第(2)项材料为必备,材料不全、未按要求报送材料或材料模糊不清的视为放弃。素质特长生务必提供上述第(1)中提到的高中阶段获奖证书或获奖资格证明材料,有关材料原件综合测试当天需携带备查。
3.特别提醒
考生报名时不分专业不分类别,按照学考成绩或素质特长入围综合测试,高考后考生再按专业填报志愿(符合招生专业选考科目要求)。
五、选拔程序
1.资格审查
根据报考条件和报名材料对考生进行资格审查。
2.书面评审
普通类考生:学校“三位一体”综合评价招生工作领导小组对考生进行书面复审,按照考生报名时已取得的学考等第折算成绩从高到低,以不超过6倍招生计划比例确定通过书面评审获得我校“三位一体”综合测试资格的考生名单,并在我校招生办网站上公布。
折算标准:A等计10分,B等计7分,C等计4分,D等不计分,满分为100分;最后一名学业水平测试折算成绩相同,则一并入围综合测试;若报名人数未达到招生计划总数的6倍,则所有考生直接入围综合测试。
素质特长类考生:经审核通过的素质特长类考生直接入围测试,不占通过学考成绩入围综合测试的普通类考生的人数比例。
3.综合测试
通过书面评审的考生须参加我校组织的综合测试。综合测试不分类别不分专业,以面试的方式统一组织分组测试。综合测试分组和测试顺序由现场抽签决定。综合测试重点考核学生综合素质、科学素养、专业潜质、创新潜质等,综合测试成绩满分为100分。
经学校“三位一体”综合评价招生工作领导小组审核,综合测试结束后,根据综合测试成绩按不超过招生计划1:5的比例从高分到低分确定入围考生名单。素质特长项目不予加分,同分考生一并入围。考生可通过我校“‘三位一体’综合评价招生报名系统”查询本人成绩。
入围考生名单在学校招生网上进行公示后报浙江省教育考试院备案。
六、录取办法
1.综合成绩
综合成绩按“学业水平测试折算成绩(折算成满分100分)×15%+综合测试成绩(折算成满分100分)×25%+高考成绩总分(折算成满分100分,原始成绩)×60%”计算。
学校认可往届生相应科目的学考成绩,涉及同时具有新高考改革前的“通用技术”、“信息技术”科目等级成绩或新高考改革后的“技术”科目等级成绩的情况,取其中的最高等级作为“技术”科目的学考等级成绩计入,自选综合不计分。学业水平考试成绩和综合素质评价等第以考生在当年“三位一体”录取前所得成绩为准(依据浙江省考试院提供的“浙江省高校招生考试信息管理系统”下载数据)。
2.志愿填报
入围考生必须参加2025年浙江省普通类高考。考生志愿填报纳入浙江省普通高校提前录取院校统一填报,考生须在院校志愿栏的第一志愿栏填报浙江水利水电学院,否则无效。填报的专业志愿须在学校公布的招生计划专业范围内,专业志愿和服从调剂专业均须符合高考选考科目要求。考生高考文化成绩须达到浙江省普通类一段线,低于一段线填报无效。
3.录取规则
学校按照招生计划总数的1:1划定校内投档基准线,遵循“分数优先、平行志愿”的原则,按“三位一体”综合成绩从高到低依次择优录取。若考生综合成绩相同时,则按单项顺序及分数高低排序,单项顺序排列依次为:综合素质测试(面试)成绩、高考总分、学业水平测试(高中学考)成绩。若仍相同,则参考高考成绩单项顺序及分数高低排序,单项顺序排列依次为(参考数学、物理、化学)。
学校对所填专业志愿均不能满足但服从专业调剂的考生,按综合成绩分数优先原则,从高到低将其调剂到未满专业(调剂专业须符合高考选考科目要求);如仍不足,则从投档基准线下考生中按综合成绩分数从高到低逐一择优录取到未满专业,直至满额;对所填专业志愿均不能满足且不服从专业调剂的考生,作退档处理。
4.录取比例
若招生志愿填报人数未到招生计划总数的110%(小数点进位),则该录取人数控制在志愿填报人数的85%以内(小数点舍去),未完成计划一律转入普高统招计划。
5.思想品德
学校对思想政治品德考核不合格的考生,不予录取。
6.身体条件
对考生的身体健康要求,按照教育部和浙江省的有关规定执行。
7.录取查询
考生可登陆浙江水利水电学院招生网站查询。
七、时间安排
1.网上报名时间:2025年3月2日9:00至3月13日17:00;
2.材料上传时间:2025年3月15日9:00至3月20日17:00;
3.材料初审时间:3月21日—3月27日;
4.初审结果查询、网上缴费、资格确认时间:3月28日—4月7日;
5.打印准考证:4月8日—4月12日;
6.综合测试:4月13日测试,具体报到地点、测试时间地点等届时详见公告;
7.综合测试结果查询:综合测试结束一周后,考生可登录我校招生网查询。
八、收费及入学
1.收费
学校严格按照浙江省物价部门批文和有关规定执行收费,通过资格审查并参加综合测试的考生需缴纳报考费,标准为140元/人;参加综合测试的考生登录浙江水利水电学院招生网,点击“‘三位一体’综合评价招生报名系统”进行缴费。
2.入学
被学校录取的新生,应在学校规定的期限内到校办理入学手续。今年录取的新生就读校区参考招生计划备注栏中对应要求。因故不能按期入学者,应向学校请假,未请假或请假逾期者,视为放弃入学资格。新生入学后,学校在三个月内按照国家招生规定对其进行复查。复查不合格者,由学校区别情况,予以处理,直至取消入学资格。
学校为家庭经济困难新生开设入学报到“绿色通道”。学校建有完善的优秀学生奖学金制度和困难学生资助制度。设有国家奖学金、国家励志奖学金、优秀学生奖学金、单项奖学金和各类专项奖学金,严格执行奖、贷、助、补政策,提供勤工助学岗位。
九、学校地址
钱塘校区:杭州市钱塘区2号大街508号
南浔校区:湖州市南浔区联谊路68号
入学户籍地:杭州钱塘校区
就学地:杭州钱塘校区、湖州南浔校区
十、联系方式
招生办咨询电话:
0571-86929123(杭州钱塘校区)
0571-88814588(湖州南浔校区)
学校招生网址:https://zhaosheng.zjweu.edu.cn/
招生监督电话:0571-86925685
十一、其他
1.外省转入浙江省的考生,其学考成绩必须由考生本人向浙江省教育考试院申请认定后方为有效;未经浙江省考试院认定的,须提供当地省级教育主管部门盖章的证明。
2.本校教学语种:英语。
3.转专业:通过“三位一体”综合评价招生录取的学生转专业条件与普通类录取学生一致。
4.学校成立2025年“三位一体”综合评价招生工作领导小组,讨论决定学校“三位一体”综合评价招生录取工作中的重大问题。
5.学校选拔招生工作严格按照“公正、公平、公开”原则,择优录取。选拔招生工作由学校纪检监察部门全程参与监督,并接受社会监督。监督电话:0571-86925685。
6.“三位一体”招生考试是普通高等学校招生考试的组成部分,考生应本着诚信的原则提供真实准确的报名申请材料并参加测试。对考生弄虚作假违纪行为,将依《普通高等学校招生违规行为处理暂行办法》(教育部令第36号)和《中华人民共和国刑法修正案(九)》严肃处理。
7.根据《普通高等学校招生违规行为处理暂行办法》(教育部令第36号)第十一条,考生有下列情形之一的,应当如实记入其考试诚信档案。下列行为在报名阶段发现的,取消报考资格;在入学前发现的,取消入学资格;入学后发现的,取消录取资格或者学籍;毕业后发现的,由教育行政部门宣布学历、学位证书无效,责令收回或者予以没收;涉嫌犯罪的,依法移送司法机关处理。
(1)提供虚假姓名、年龄、民族、户籍等个人信息,伪造、非法获得证件、成绩证明、荣誉证书等,骗取报名资格、享受优惠政策的;
(2)在综合素质评价、相关申请材料中提供虚假材料、影响录取结果的;
(3)冒名顶替入学,由他人替考入学或者取得优惠资格的;
(4)其他严重违反高校招生规定的弄虚作假行为。
8.如遇重大突发情况,学校将视情保留对相关考核内容、方式、时间地点等调整的权利。
9.本章程由浙江水利水电学院招生就业处负责解释。上述内容如有与教育部或浙江省招生政策不符的,以教育部或浙江省招生政策为准。
① 凡本站注明“稿件来源:中国教育在线”的所有文字、图片和音视频稿件,版权均属本网所有,任何媒体、网站或个人未经本网协议授权不得转载、链接、转贴或以其他方式复制发表。已经本站协议授权的媒体、网站,在下载使用时必须注明“稿件来源:中国教育在线”,违者本站将依法追究责任。
② 本站注明稿件来源为其他媒体的文/图等稿件均为转载稿,本站转载出于非商业性的教育和科研之目的,并不意味着赞同其观点或证实其内容的真实性。如转载稿涉及版权等问题,请作者在两周内速来电或来函联系。
推荐高校
推荐学校
- 安徽电气工程学校
- 合肥市经贸旅游学校
- 广西华侨学校
- 南宁市第六职业技术学校
- 宾阳县职业技术学校
- 贵港市民族职业技术学校
- 容县职业中等专业学校
- 环江毛南族自治县职业技术学校
- 贵阳经济技术学校
- 黔西市中等职业学校
- 海南省工业学校
- 海南省商业学校
- 海南省经济技术学校
- 海南省机电工程学校
- 海南省华侨商业学校
- 海南省银行学校
- 海南省农垦海口中等专业学校
- 海南省交通学校
- 海南省海口旅游职业学校
- 文昌市中等职业技术学校
- 海口华健幼师职业学校
- 石家庄同创铁路运输学校
- 武汉市第二轻工业学校
- 武汉市仪表电子学校
- 武汉市黄陂区职业技术学校
- 武汉助产学校
- 湖北现代科技学校
- 哈尔滨航运学校
- 哈尔滨市现代服务中等职业技术学校
- 哈尔滨市航空服务中等专业学校
- 哈尔滨市龙江旅游中等职业技术学校
- 黑龙江医药卫生学校
- 哈尔滨市铁乘中等专业学校
- 黑龙江省林业卫生学校
- 南昌工业工程学校
- 南昌市第一中等专业学校
- 信丰中等专业学校
- 井冈山市旅游中等专业学校
- 沈阳现代制造服务学校
- 沈阳市信息工程学校
- 沈阳市旅游学校
- 临沂新世纪职业中等专业学校
- 临沂兴华职业中等专业学校
- 山东省临沂卫生学校
- 潍坊豪迈科技职业中等专业学校
- 潍坊弘景中医药学校
- 陕西省商业学校
- 西安交通职业学校
- 韩城市职业中等专业学校
- 上海信息技术学校
- 上海市建筑工程学校
- 上海港湾学校
- 四川省食品药品学校
- 四川省乐山市竹根职业中专学校
- 乐山市计算机学校
- 重庆市经贸中等专业学校
- 重庆市渝中职业教育中心
- 重庆市旅游学校
- 重庆市立信职业教育中心
- 重庆市九龙坡职业教育中心
- 重庆市育才职业教育中心
- 重庆市涪陵区职业教育中心
- 重庆市黔江区民族职业教育中心
- 重庆市大足职业教育中心
- 重庆市轻工业学校
- 四川仪表工业学校
- 重庆市江南职业学校
- 重庆市医药学校
- 重庆财政学校
- 重庆市梁平职业技术学校
- 重庆市涪陵信息技术学校
- 丽江民族中等专业学校
- 长治市超越学校
- 沈阳市汽车工程学校
- 临沂电力学校
- 临沂市工业学校
- 合肥工业学校
- 台山市敬修职业技术学校
- 上海市工艺美术学校
- 重庆中意职业技术学校
- 重庆万州商贸中等专业学校
- 重庆市涪陵创新计算机学校
- 重庆铁路运输技师学院
- 重庆市武隆区职业教育中心
- 四川省质量技术监督学校
- 新安县职业高级中学
- 黑龙江省贸易经济学校
- 黄麓师范学校
- 江西省医药学校
- 江西省信息科技学校
- 江西省建筑工业学校
- 江西省化学工业学校
- 江西省民政学校
- 九江市理工职业技术学校
- 九江庐山西海艺术学校
- 赣州应用技术职业学校
- 南康区电子工业技术学校
- 赣州旅游职业学校
- 吉安应用工程学校
- 吉安市特殊教育学校
- 上饶市信州理工学校
- 武汉市第一职业教育中心
- 海南省财税学校
- 海南旅游经济贸易学校
- 海南南方民族艺术学校
- 海南省万宁市职业技术学校
- 海南珠江源高级职业技术学校
- 海南职业外语旅游学校
- 海南城市职业技术学校
- 西安现代职业高中
- 广州市信息技术职业学校
- 广州市旅游商务职业学校
- 广州市幼儿师范学校
- 广州市交通运输职业学校
- 广州市财经商贸职业学校
- 广州市司法职业学校
- 广州市医药职业学校
- 广州市轻工职业学校
- 广州市纺织服装职业学校
- 广州市侨光财经职业技术学校
- 广州市黄埔职业技术学校
- 广州市番禺区职业技术学校
- 广州市花都区理工职业技术学校
- 广州市增城区职业技术学校
- 广州市增城区卫生职业技术学校
- 广州市增城区东方职业技术学校
- 广州市南沙区岭东职业技术学校
- 珠海市新思维中等职业学校
- 江门市工贸职业技术学校
- 江门雅图仕职业技术学校
- 开平市机电中等职业技术学校
- 广州市贸易职业高级中学
- 广州市海珠工艺美术职业学校
- 广州市从化区职业技术学校
- 台山市培英职业技术学校
- 开平市吴汉良理工学校
- 鹤山市职业技术学校
- 恩平市中等职业技术学校
- 成都广信数字技术职业学校
- 重庆市开州区巨龙中等职业技术学校
- 重庆市梁平职业教育中心
- 重庆市永川职业教育中心
- 重庆市龙门浩职业中学校
- 重庆市女子职业高级中学
- 重庆工商学校
- 海南省旅游学校
- 东方市职业技术学校
- 陵水黎族自治县职业中等专业学校
- 临高县中等职业技术学校
- 新余市职业教育中心(新余技师学院)
- 会昌中等专业学校
- 南康中等专业学校
- 上犹中等专业学校
- 赣州市赣县中等专业学校
- 龙南中等专业学校
- 上高中等专业学校
- 玉山中等专业学校
- 永新中等专业学校
- 东乡机电中等专业学校
- 嫩江市职业技术教育中心学校
- 沈阳市艺术幼儿师范学校
- 江西工程学校
- 瑞金中等专业学校
- 丰城中等专业学校
- 德兴市职业中专学校
- 儋州市中等职业技术学校
- 海南省农林科技学校
- 海南省民族技工学校
- 海南省文化艺术学校
- 海南省第二卫生学校
- 重庆市护士学校
- 重庆市体育运动学校
- 重庆市渝东卫生学校
- 贵州省交通运输学校
- 南昌汽车机电学校
- 江西九江科技中等专业学校
- 石家庄装备制造学校
- 广西银行学校
- 佛山市顺德区中等专业学校
- 武汉市第二职业教育中心学校
- 重庆市三峡水利电力学校
- 重庆市农业学校
- 重庆艺术学校
- 海南(海口)特殊教育学校
- 榆次区职业技术学校
- 阜阳卫生学校
- 德安县中等职业技术学校
- 分宜县职业技术学校
- 江西省冶金工业学校
- 石城县职业技术学校
- 永丰县职业中等专业学校
- 黎川县职业中等专业学校
- 海南省农业广播电视学校
- 黔西市水西中等职业学校
- 海南雅典职业技术学校
- 海南省民航职业学校
- 浙江医药技术学校
- 南昌铁路保安中等专业学校
- 江西泛美艺术中等专业学校
- 三亚海洋职业技术学校
- 海口经济学院附属艺术学校
- 海南立有美术职业技术学校
- 重庆市南丁卫生职业学校
- 重庆市万州电子信息工程学校
- 成都核瑞工程职业技术学校
- 南昌向远轨道技术学校
- 赣北电子工业学校
- 广州市城市建设职业学校
- 永济市职业中专学校
- 樟树市职业技术学校
- 海南省农业学校(海南省科技学校)
- 佛山市顺德区北滘职业技术学校
- 佛山市顺德区陈登职业技术学校
- 江门市第一职业高级中学
- 江门市新会机电职业技术学校
- 广州市荔湾区外语职业高级中学
- 江西省交通运输学校
- 江西省建设工程学校
- 江西省通用技术工程学校
- 江西省轻工业科技中等专业学校
- 南昌市进贤县职业技术高级中学
- 重庆市万州现代信息工程学校
- 重庆市合川教师进修学校
- 重庆市巫山县职业教育中心
- 重庆市云阳职业教育中心
- 重庆市奉节职业教育中心
- 重庆市丰都县职业教育中心
- 重庆市巫溪县职业教育中心
- 重庆市北碚职业教育中心
- 重庆市商务学校
- 重庆市开州区职业教育中心
- 重庆市垫江县职业教育中心
- 重庆市工艺美术学校
- 重庆市垫江县第一职业中学校
- 秀山土家族苗族自治县职业教育中心
- 重庆工业管理职业学校
- 重庆市两江职业教育中心
- 重庆市万盛职业教育中心
- 重庆市潼南职业教育中心
- 重庆光华女子职业中等专业学校
- 重庆市铜梁职业教育中心
- 重庆市璧山职业教育中心
- 重庆市涪陵第一职业中学校
- 重庆市城口县职业教育中心
- 重庆市酉阳职业教育中心
- 彭水苗族土家族自治县职业教育中心
- 重庆市綦江职业教育中心
- 重庆市忠县职业教育中心
- 共青中医药学校
- 九江市柴桑区中等职业技术学校
- 大余县职业中等专业学校
- 余干县英才职业学校
- 江西省遂川县职业中学
- 抚州信息工程学校
- 赣州市军科职业技术学校
- 上饶市信赖工艺美术学校
- 赣州现代科技职业学校
- 贵阳职业技术学院
- 密山市职业技术教育中心学校
- 黑龙江旅游职业技术学院
- 黑龙江林业职业技术学院
- 广州市电子商务技工学校
- 安徽省徽州师范学校
- 安徽建设学校
- 都江堰市职业中学
- 巴中职业技术学院
- 红河州特殊教育中等专业学校
- 黑龙江省伊春卫生学校
- 陕西省泾阳职业中等专业学校
- 武汉华中艺术学校
- 武汉市工业科技学校
- 武汉长江职业中等专业学校
- 孝感思创信息科技学校
- 日照市技师学院
- 青岛市技师学院
- 重庆市交通高级技工学校
- 重庆交通运输高级技工学校
- 重庆市工业技师学院
- 重庆市聚英技工学校
- 重庆市城市建设高级技工学校
- 重庆能源工业技师学院
- 共青技工学校
- 江西文理技师学院
- 成都职业技术学校
- 大庆技师学院
- 南昌华中技工学校
- 共青铁路工程技工学校
- 于都新长征技工学校
- 南昌当代艺术学校
- 重庆市万州职业教育中心
- 江西上饶东南智慧技工学校
- 江西省石油技工学校
- 广西工贸高级技工学校
- 宜春市技术工人学校
- 东乡高级技工学校
- 江西新余南铁技工学校
- 广州城建技工学校
- 重庆市艺才高级技工学校
- 上饶信工技工学校
- 淮南世际艺术学校
- 合肥竹稞技工学校
- 合肥高科经济技工学校
- 杭州市第二机械技工学校
- 上海南湖职业技术学院(中职部)
- 上海震旦职业学院有限公司(中职部)
- 上海电子信息职业技术学院(中职部)
- 上海交通职业技术学院(中职部)
- 上海农林职业技术学院(中职部)
- 成都市技师学院
- 四川核工业技师学院
- 哈尔滨铁道技师学院
- 海南省技师学院
- 海南省三亚技师学院
- 海南新东方烹饪高级技工学校
- 海南食品药品技工学校
- 洋浦经济开发区高级技工学校
- 台山市联合职业技术学校
- 上海科创职业技术学院(中职部)
- 上海现代化工职业学院(中职部)
- 上海建设管理职业技术学院(中职部)
- 南昌市望成技工学校
- 海南丽波技工学校
- 海南省交通高级技工学校
- 西安西京职业高级中学

中国教育在线








