2018年广州工程技术职业学院自主招生简章
说明:
1、每位考生只能填报1个专业志愿,中职考生报考专业需与中职就读专业或从业岗位属于同一专业类别。
2、餐饮管理(含现代学徒制)、旅游管理(含现代学徒制)、烹调工艺与营养三个专业因用人单位有身高要求,故男身高1.68米、女身高1.56米以下的考生请慎重考虑报名。
3、我校自主招生《国际经济与贸易专业》是招3+1中英双文凭国际学士学位班,学生先在本学院学习3年,获得国内国际经济与贸易专业大专文凭及英国国际商务管理专业高级文凭,然后申请链接入读国外数十所合作大学完成最后一年课程,最终获得国外大学颁发的国际认可的本科学士学位。具体培养模式和学习费用请查看学校网站。。
4、我校自主招生《软件技术专业》、《电子商务专业》是与百度公司合作开展订单班培养,百度订单班的企业导师为学生传授的专业知识、项目实战经验是目前社会上最前沿、最实用的技术。百度订单班学生采取小班模式教学,入学签订就业协议,保障就业。具体培养模式和学习费用请查看学校网站。
三、报考基本条件
(一)普通高中毕业生报考基本条件。符合广东省普通高等学校统一招生考试报名资格的应、往届普通高中毕业生。
(二)中等职业学校毕业生报考基本条件。
1.符合广东省普通高等学校统一招生考试报名资格的应、往届中职(含中专、职中、技校,下同)毕业生。
2.中职阶段取得与所报考的高职院校招生专业大类相关的职业资格技能等级证书。职业资格技能等级证书原则上为国家职业资格中级及以上技能等级证书,或省教育考试院主考的专业技能课程B级及以上证书,或省级以上人力资源和社会保障部门主考(或授权)的中级及以上技能等级证书。
3.中职阶段就读的专业应与所报考的高职院校招生专业直接相关。具体专业范围见附表(三)。
四、考生报名及志愿填报
报考高职院校自主招生的应往届高中毕业生和中职毕业生须在2017年12月完成高考报名,并已获取普通高考报名号方可报考高职院校自主招生。
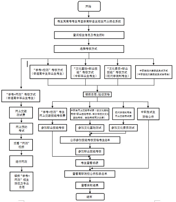
2018年3月1日至15日为高职自主招生网上报名时间。考生通过互联网登录“广东省2018年高职院校自主招生网上报名系统”(以下称网上报名系统,网址:http://www.eesc.com.cn/gzks)使用高考报名号及密码进行报名,阅读相关报考规定、要求,签订《诚信考试承诺书》。考生须在规定时间内选择考核方式,填报志愿及缴费,录入相关报名信息及按要求上传有关证明材料电子版等。逾期不再办理报名及志愿填报手续。
考生可根据本人报考条件,在“学考+网测”(面向普通高中毕业生)、“学考+校测”(面向普通高中毕业生)及“文化基础+职业技能”(面向中职毕业生)、“现代学徒制”(面向普通高中毕业生、中职毕业生)、“中职技能大赛获奖免试生”五种考核方式中选择一种进行报考。
(一)报考“学考+网测”考核方式的考生须在规定时间内登录网上报名系统,完成网上缴费后预约“网测”时间,按照预约时间选择最多2个专业大类职业适应性测试视频进行网上观看及测试。同一个视频最多可进行2次观看及测试,测试系统保留考生最好成绩。完成“网测”后,考生根据取得的成绩选择与网测专业大类视频相匹配的院校专业填报志愿。“学考+网测”考核方式设2个院校志愿,每个院校可填报1个专业志愿。
(二)报考“学考+校测”考核方式的普通高中毕业生考生、报考“文化基础+职业技能”的中职毕业生考生、现代学徒制考生及符合中职技能大赛获奖免试录取的考生直接登录网上报名系统按照操作指引进行报名及填报志愿。上述考核方式设1所院校志愿,并根据报考院校规定,可填报1个专业志愿。
1.中职应届毕业生考生须在报名系统中按要求上传加盖中职学校公章的中职阶段就读及就读专业证明材料原件电子版及获取的职业资格技能等级证书原件电子版。中职往届毕业生考生须在报名系统中按要求上传中职阶段毕业证书原件电子版及获取的职业资格技能等级证书原件电子版。
2.符合中职技能大赛获奖免试录取、免考“技能证书”条件的考生,还须在报名系统中录入参加的中职技能大赛名称、获奖项目名称、获奖等第、获奖时间等,并上传获奖证书原件电子版。
3.现代学徒制考生除根据生源类型上传相应证明材料原件电子版外,同时还须在报名系统中按招生院校章程要求上传本人与试点院校及合作企业签订的劳动合同原件电子版。
五、考核办法和考试范围:
(一)面向普通高中毕业生:
我校招收普通高中毕业生采用“文化素质+职业技能”的考核方式,并将综合素质评价结果作为重要的参考因素。其中,“文化素质”统一采用高中学业水平考试的语文、数学、英语三科成绩(以下简称“学考”,满分值为300分);职业技能考核主要对考生进行职业适应性测试,采用“网上职业适应性联合测试”(以下简称“网测”,满分值为100分)或院校自主命题测试(以下简称“校测”,满分值为100分)方式。
1、我校模具设计与制造专业采用“学考+网测”考核方式,考生须在规定时间内登录“广东省2018年高职自主招生网上报名系统”(网址:http://www.eesc.com.cn/gzks)选择相应考核方式,先网上缴费后进行预约测试,按照预约时间在网上观看专业大类视频及完成测试。测试完成后可打印“网测”成绩单,并在规定时间内根据本人“网测”成绩情况,选择相匹配的专业志愿进行填报。
2、我校其它专业采用“学考+校测”考核方式,分专业采取现场考核和答问等方式进行,主要考察学生的基本素质、综合素质、思辨能力、临场应变能力及有关技能和相关特长。考生无须按比例确定入围人数,所有考生都参加职业技能测试(面试)。
(二)面向中职毕业生:
中职毕业生实行“文化基础(含综合文化知识和专业综合理论)+职业技能”的考核方式,文化基础知识和专业综合理论、职业技能考核的权重比例为4:3:3。中职考生入学测试总分满分值为500分,其中综合文化知识考试满分值为200分,专业综合理论考试满分值为150分,职业技能考核满分值为150分。
1、我校面向中职生招生是自行组织文化基础和职业技能考试。中职考生综合文化考试的考试内容涵盖自然科学和人文科学基本知识、职业道德基本要求、人际交往基本常识、汉语言写作基本能力、专业综合理论等技能型人才必备的实用性知识要求。文化基础考试采用笔试的方式,面向中职毕业生的职业技能考核采用面试或实操方式,所有考生都参加面试或技能测试。
(三)现代学徒制:
现代学徒制招生的考核办法由我校和合作企业共同命题、共同考核。报考现代学徒制试点专业的考生除应符合招收基本报考条件外,必须与培养企业签订劳动合同。按生源类型参加相应考试,实行单列录取。
1、普通高中毕业生实行自行组织“文化素质+职业技能(面试)”的考核方式,文化素质考试和职业技能考核(面试)的权重比例为2:1。入学测试总分满分值为300分,其中文化素质考试满分值为200分,职业技能考核(面试)满分值为100分。文化素质考试以综合能力测试为主,考试内容包括语言应用能力、逻辑推理能力、信息采集和应用能力、综合解决问题能力、职业道德基本要求、自然科学和人文科学基本知识、人际交往基本常识等。文化素质考试采用笔试的方式,职业适应性测试采用面试或实操方式,所有考生都参加面试或实操测试。
2、中职毕业生实行“文化基础(含综合文化知识和专业综合理论)+职业技能”的考核方式,综合文化知识和专业综合理论、职业技能考核的权重比例为4:3:3。中职考生入学测试总分满分值为500分,其综合文化知识考试满分值为200分,专业综合理论考试满分值为150分,职业技能考核满分值为150分。我校面向中职生招生自行组织的文化基础和职业技能考试,中职考生文化基础的考试内容涵盖自然科学和人文科学基本知识、职业道德基本要求、人际交往基本常识、汉语言写作基本能力、专业综合理论等技能型人才必备的实用性知识要求。文化基础考试采用笔试的方式,面向中职毕业生的职业技能考核采用面试或实操方式,所有考生都参加面试或技能测试。
六、考试时间:
1、应、往届普通高中毕业生“校测”:统一在2018年3月24日进行职业技能(面试)考试。
2、应、往届中等职业技术学校毕业生:考试统一在2018年3月24日进行,文化基础考试(专业综合理论)采用笔试的方式进行,考试时间为90分钟。上午9:00-10:30,综合文化知识;上午11:00-12:30,专业综合理论。下午14:00-17:00,专业技能测试。
3、现代学徒制:
(1)应、往届普通高中毕业生:考试统一在2018年3月24日进行,上午9:00-10:30,文化素质;上午11:00-12:30,面试。下午14:00-17:00,面试。
(2)应、往届中等职业技术学校毕业生:考试统一在2018年3月24日进行,文化基础考试(专业综合理论)采用笔试的方式进行,考试时间为90分钟。上午9:00-10:30,综合文化知识;上午11:00-12:30,专业综合理论。下午14:00-17:00,专业技能测试。
考场设在广州工程技术职业学院从化校区(从化市从化大道南路79号)。
七、录取规则
我校根据报考考生的专业志愿及成绩情况划定各专业最低录取分数线。原则上,拟录取考生的文化素质或文化基础考核总成绩不得低于文化素质或文化基础测试满分值的40%,拟录取考生的职业技能考核总成绩不得低于职业技能测试满分值的40%。
我校采用专业志愿优先原则根据考生总分从高分到低分依次录取,在录取最低分数线上录满计划为止。考生总分相同时,按职业技能考核成绩及从高分到低分择优录取,面向高中生招生的考生总分及职业技能考核分数都相同时,依次按文化素质考核(学考)单科顺序及分数从高到低排序,单科成绩的排序顺序为(语文、数学、英语)择优录取。无体检结果或体检不合格者不能被录取。经学校招生领导小组审核后确定拟录取的考生名单,在我校自主招生网站公示,公示期为3天。
面向中职考生录取总分相同时,按职业技能考核成绩从高分到低分择优录取;如职业技能考核成绩相同时,专业综合理论成绩从高分到低分择优录取;如专业综合理论成绩相同时,再按职业技能考核主考官成绩从高分到低分择优录取。无体检结果或体检不合格者不能被录取。
1、拟录取公示期间,若有考生自愿放弃,不再顺延录取后续考生。如有专业生源不足时,经学校招生领导小组商定并报省招生办公室备案同意后,可调整计划到生源充足的专业。
2、公示无异议后,拟录取的考生名单报省招生办公室审核备案,经省招生办公室审核通过的考生方可确认为正式录取。学校根据省招生办公室审核通过后的名单发放录取通知书,并在学校网站上公示。
3、学校录取程序透明、公开,录取工作在学校纪检部门监督下进行。
4、根据有关文件精神,获得广东省中等职业学校技能大赛获一等奖或全国职业院校技能大赛三等奖及以上奖项的中职学校在校生,毕业两年内报考我校与获奖项目相应或相近专业,经省教育厅核实资格、我校考核公示后,可免试录取;获省赛二、三等奖的中职学校在校生,毕业两年内报考我校与获奖项目相应或相近专业,经省教育厅核实资格,可免考“技能证书”,但仍需参加文化基础知识考试和学校规定的测试,按正常的录取程序进行录取。
5、报考我校自主招生并被录取的考生,可同时参加高考,参加本科院校录取,但不能参加高职高专层次的录取,也不得参加以普通高中学业水平成绩为录取依据等高职分类考试招生录取。填报本科院校志愿并被本科院校录取的考生,取消我校自主招生录取资格,不得转回我校,也不得参加其他高职高专层次的录取。报考我校自主招生未被录取的考生,不影响参加其它类型的招生考试录取。
八、现代学徒制人才培养模式概述
现代学徒制是职业教育主动适应社会经济发展和产业转型升级的战略选择,是深化产教融合、校企合作,推进工学结合、知行合一的有效途径,是校企联合办学的一种形式。实施现代学徒制能促进校企的融合,实现校企一体化育人,为学校提升专业服务地方产业发展能力和提高职业院校的生源质量及人才培养质量的能力开辟了新路径;推动高职院校的内涵建设和教育教学改革,为企业缓解转型升级中技术技能人才匮乏的难题提供了新方法,特别是为企业解决岗位技术技能人才选、育、用、留问题找到了新出路;为学徒构建了一个开放性、个性化在岗学习与提升的平台,实现学历、能力与职位的多项提升,为个人的发展拓展更大的空间和赢得更多的机遇。
现代学徒制的核心是校企联合招生、联合培养,具有校企联合双元育人、交互训教、在岗培养、学徒双重身份、工学交替、岗位成才的特点。
(一)我校2018年餐饮管理、旅游管理专业开展现代学徒制试点招生,实行招工招生同步的方式,招收普通高中、中职应往届毕业生。
(二)现代学徒制实行校企合作自主招生、实施交互联合培养。
1.学校与合作企业联合招生,共同制定招生招工方案,并共同完成招生的命题、考试和录取工作。
2.校企双方根据专业特点和工作岗位的实际需要,共同研制人才培养方案,开发课程和教材,采用学校教师和企业师傅双导师教学,实行学徒工学交替的学习模式,培养适合企业需要和能实现个人发展的高质量技术技能型人才。
3.校企双方共同制订考核标准,采取“过程考核”和“结果考核”相结合的评价方式,对学徒进行共同管理和评价。学徒在岗带薪学习,经校企双方共同考核合格后,获全日制文凭。
(三)劳动合同须按照《中华人民共和国劳动合同法》相关规定进行签订并明确双方权责义务。年满18周岁的考生可在征询家长意见后个人签订;16周岁以上不满18周岁的考生应由本人和家长(或法定监护人)共同签订。
(四)报考现代学徒制试点专业的考生与合作企业签订劳动合同后,即具备双重身份,既是学校的学生又是企业的员工。考生与合作企业双方须在录取前签订劳动合同,或在省招办录取审核通过后、考生注册入学前签订。劳动合同期限应涵盖整个高职录取就读阶段。
(五)报考现代学徒制试点专业的考生经我校录取后,工作岗位按学校与企业共同设置的岗位进行培养,其工作待遇严格按照学生与企业签订劳动合同执行。
(六)现代学徒制招生专业和招生计划及相关要求详见附件。
2018年自主招生工作时间安排表:
| 时间安排 | 工作内容 |
| 2018年2月上旬 | 学校向社会公布自主招生章程,进行招生宣传发动 |
| 2018年2月25日至2月28日 | 普通高中及中职学校组织符合报考条件的考生办理高考补报名手续 |
| 2018年3月1日至3月15日 | 报考考生在统一招考平台上报名及填报志愿。中职毕业生考生根据招生院校要求上传相关证明材料扫描件。选择“学考+网测”考核方式的考生通过系统自动验证报考资格后缴费、预约观看视频,进行“网测”后填报志愿;选择其他考核方式的考生根据系统指引上传相关证明材料后进行报名及填报志愿,待系统自动验证或报考院校资格审核通过后根据招生院校要求缴交考试费。对于在文化素质(基础)考核合格后再公示技能考核资格名单的院校,考生若获取技能考核资格则须根据院校要求再次登录平台缴交技能考核费用 |
| 2018年3月1日至3月17日 | 高职院校在统一招考平台上完成中职毕业生考生及现代学徒制考生资格审核工作。普通高中毕业生考生资格审核由平台系统自动完成 |
| 2018年3月18日 | 学校编排考场 |
| 2018年3月19日 | 考生网上查看报名资格审核通过情况,并打印准考证 |
| 2018年3月24日上午 | 面向中职毕业生招生的试点院校组织文化基础、职业技能;现代学徒制面向高中毕业生、中职毕业生考试;面向高中生职业技能测试(面试)考试; |
| 2018年4月4日前 | 学校在平台上提交普通高中毕业省考生“校测”成绩、中职毕业生考生文化基础及技能考核成绩,并提交拟录方案及录取最低分数线 |
| 2018年4月9日至13日 | 省招生办公室在平台上审核各试点院校提交的录取方案。各试点院校在网上进行拟录取。拟录取名单在本校网站上公示,并报省招生办公室审核备案 |
| 2018年4月15日前 | 高职院校完成自主招生录取工作,并根据审核通过的考生名单发放录取通知书 |
九、考试费用:自主招生考试收费标准按省教育厅、省财政厅、省物价局有关文件(《广东省物价局、广东省财政厅关于调整我省普通高考文化科考试收费科目的复函》[粤价函[2009]279号];《广东省物价局关于中等职业技术教育专业技能课程考试新增收费标准的复函》[粤价函[2003]63号])执行。报名考试费标准如下表:
| 高中生收费标准 | |
| 考试科目 | 收费标准 |
| 综合文化考试(含语文、数学、英语、综合素质) | 120元 |
| 面试 | 40元 |
| 中职生收费标准 | |
| 考试科目 | 收费标准 |
| 综合文化考试(含综合文化知识考试+专业综合理论考试) | 120元 |
| 专业技能考核 | 按各专业标准进行收取: |
| 1、软件技术、电子商务、国际经济与贸易、广告设计与制作、数字媒体艺术设计、环境艺术设计70元; | |
| 2、旅游管理、餐饮管理、烹调工艺与营养80元; | |
| 3、应用化工技术、化工装备技术130元。 | |
十五、招生咨询及联系方式
学校地址:广州市环市东路465号邮政编码:510075
咨询电话:020-876936638762145737937663
自主招生咨询Q群:160117657传真:020-87621457
学校网址:http://www.gzvtc.cn

免责声明:
① 凡本站注明“稿件来源:中国教育在线”的所有文字、图片和音视频稿件,版权均属本网所有,任何媒体、网站或个人未经本网协议授权不得转载、链接、转贴或以其他方式复制发表。已经本站协议授权的媒体、网站,在下载使用时必须注明“稿件来源:中国教育在线”,违者本站将依法追究责任。
② 本站注明稿件来源为其他媒体的文/图等稿件均为转载稿,本站转载出于非商业性的教育和科研之目的,并不意味着赞同其观点或证实其内容的真实性。如转载稿涉及版权等问题,请作者在两周内速来电或来函联系。
热门推荐
热门关注




中国教育在线















