广州科技贸易职业学院2018自主招生简章
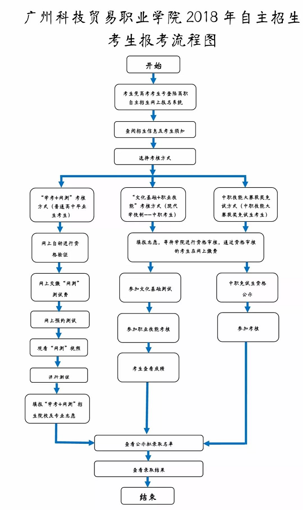
(三)报考流程:

考生材料上传:
1.普通高中考生的学业水平成绩等资料由系统自动验证审核,无需提交纸质材料。
2.中职毕业生考生须在报名系统中按要求上传加盖中职学校公章的中职阶段就读专业证明材料原件电子版及获取的职业资格技能等级证书原件电子版;中职往届毕业生考生须在报名系统中按要求上传中职阶段毕业证书原件电子版及获取的职业资格技能等级证书原件电子版。
中职考生需在报名系统上传电子版材料包含:
①中职阶段就读及就读专业证明材料原件电子版(统一在我院招生网下载模板,经申请人所在学校审核盖章,扫描电子版)
②获取专业所需的职业资格技能等级证书原件电子版
③中职阶段毕业证书原件电子版(往届毕业生提供)
各中职学校须认真审核本校应届毕业生考生提交的就读及就读专业材料,据实在考生的证明材料上加具审核意见,经手人签名及加盖学校公章(无盖章确认的材料视为无效)。
3.符合中职技能大赛获奖免试录取、免考“技能证书”条件的考生,还须在报名系统中录入参加的中职技能大赛名称、获奖项目名称、获奖等级、获奖时间等,并上传获奖证书原件电子版。
报考我院现代学徒制的中职生在填报志愿后,要及时登录“高职自主招生网上报名系统”查询资格审核结果,并于3月15日前登录系统完成网上缴费。
三、考试及录取
(一)考试
1.我院招收普通高中毕业生采用“文化素质+职业技能”的考核方式,并将综合素质评价结果作为重要的参考因素。其中,“文化素质”统一采用高中学业水平考试的语文、数学、英语三科成绩(以下简称“学考”,满分值为300分);职业技能考核主要对考生进行职业适应性测试,采用“网上职业适应性联合测试”(以下简称“网测”,满分值为100分),网测成绩不计入总分,普通高中考生入学测试总分满分值为300分。职业适应性测试采用广东省教育考试服务网统一进行试点专业的职业适应性测试成绩。
2、中职毕业生实行“文化基础(含综合文化知识和专业综合理论)+职业技能”的考核方式,学校统一组织测试,综合文化知识和专业综合理论、职业技能考核的权重比例为4:3:3。中职考生入学测试总分满分值为500分,其中综合文化知识考核满分值为200分,专业综合理论考试满分值为150分,职业技能考核满分值为150分。
3.我院面向中职生招生自行组织的文化基础考试和职业技能考核统一在3月24日进行,参加现代学徒制自主招生考试的考生自行来学校参加考试。中职考生综合文化考试的考试内容涵盖自然科学和人文科学基本知识、职业道德基本要求、人际交往基本常识、汉语言写作基本能力、专业综合理论等技能型人才必备的实用性知识要求。文化基础考试采用笔试的方式,职业技能考核采用面试或实操方式。
(二)录取
1.录取办法:
招收普通高中毕业生自主招生专业的录取办法:
在考生网上职业适应性联合测试合格基础上,按考生语文、数学、外语三门学业水平考试成绩计算总分,在分数线上分专业按考生总分从高分到低分依次录取,录满计划为止。拟录取考生的文化素质总成绩不低于文化素质满分值的40%,网测成绩不低于测试满分值的40%。考生总分相同时,依次按单科顺序及分数从高到低排序,单科成绩的排序顺序为:电子信息工程技术、汽车检测与维修专业为数学、语文、英语。
招收现代学徒制专业录取办法:
按不低于入学测试总分的50%划定各专业最低录取分数线,在分数线上按考生所报考专业总分从高分到低分依次录取,录满计划为止。考生总分相同时,按职业技能考核成绩从高分到低分择优录取,其中职业技能考核成绩低于90分者、体检不合格者不能被录取。
以上自主招生专业(含现代学徒制)经学院自主招生领导小组审核后确定拟录取的考生名单,并在我院自主招生网站公示,公示期3天。
2.拟录取公示期间,若有考生自愿放弃,不再顺延录取后续考生,某一专业生源不足时,学院可以申请调整计划到生源充足的专业
3.公示无异议后,拟录取的考生名单报广东省教育考试院审核备案,经省招生办公室审核通过的考生方可确认为正式录取。学院根据省招生办公室审核通过后的名单发放录取通知书,并在学院网站上公示。报考我院自主招生并被录取的考生,可同时参加高考,参加本科院校录取,但不能参加高职高专层次的录取,也不得参加以普通高中学业水平成绩为录取依据的高职分类考试招生。填报本科院校志愿并被本科院校录取的考生,取消我院自主招生录取资格,不得转回我院,也不得参加其他高职高专层次的录取。报考我院自主招生未被录取的考生,不影响参加其他类型的招生考试录取。
四、时间安排
(一)2018年3月1日至3月15日,接受网上报名,填报志愿及录入相关报名信息及按要求上传有关证明材料电子版,并按要求完成网上缴费;
(二)2018年3月1日至3月15日,考生资格审核。学院通过网上报名系统完成现代学徒制考生资格审核工作。普通高中毕业生考生资格审核由网上报名系统自动完成。
(三)2018年3月15日前,考生务必在规定报考时间前完成网上缴交考试费流程;
(四)2018年3月18日前,确定参加文化基础考试的考生名单;
(五)2018年3月19日,考生网上查看报名资格审核通过情况,并打印准考证;
(六)2018年3月24日上午,组织考生参加文化基础考试;3月24日下午,组织考生进行职业技能考核;
(七)4月4日前,学院在网上录取系统提交现代学徒制中职毕业生考生文化基础及技能考核成绩,并提交拟录取方案及录取最低分数线。
(八)4月9-13日,省招办通过录取系统审核学院提交的拟录取方案,学院在本院网站上公示经审核通过的拟录取考生名单,并报省招生办公室核准备案。
(九)4月10前,现代学徒制拟录取考生来校签订合同,具体时间和安排另行通知;
(十)2018年4月15日前,学院根据广东省招生办公室的审核备案结果,办理正式录取手续;
(十一)2018年9月,与普通高考录取新生同步办理报到入学手续。
具体时间安排以公布为准,请考生随时关注我院的招生信息网和公众号。
五、招生咨询、监督与申诉
(一)招生工作的监督与申诉
接受纪律监督与申诉的联系部门:纪委办公室(监察审计室)
联系人:邓卉
监督电话:020-84560179
传真号码:020-84560179
电子邮箱:gzkmzsjc@126.com
(二)招生咨询及联系方式
咨询电话:020-84560708、84560798、84567663
咨询QQ:1963854464
咨询Q群:202167065、247871628、367455017
传真:020-34824703
电子邮箱:gzkmuzsb@126.com
学院网址:http://www.gzkmu.edu.cn
招生网址:http://zsw.gzkmu.edu.cn
免责声明:
① 凡本站注明“稿件来源:中国教育在线”的所有文字、图片和音视频稿件,版权均属本网所有,任何媒体、网站或个人未经本网协议授权不得转载、链接、转贴或以其他方式复制发表。已经本站协议授权的媒体、网站,在下载使用时必须注明“稿件来源:中国教育在线”,违者本站将依法追究责任。
② 本站注明稿件来源为其他媒体的文/图等稿件均为转载稿,本站转载出于非商业性的教育和科研之目的,并不意味着赞同其观点或证实其内容的真实性。如转载稿涉及版权等问题,请作者在两周内速来电或来函联系。
热门推荐
热门关注




中国教育在线















